Product Summary
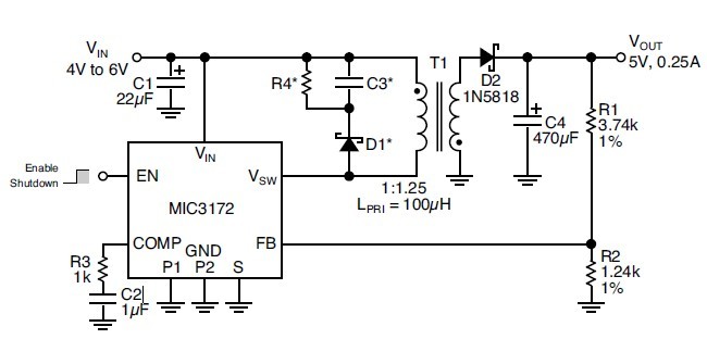
The MIC3172YM is complete 100kHz SMPS current-mode controller with internal 65V 1.25A power switch. The MIC3172YM features an enable/shutdown control input. Although primarily intended for voltage step-up applications, the floating switch architecture of the MIC3172YM makes it practical for step-down, inverting, and Cuk configurations as well as isolated topologies. Operating from 3V to 40V, the MIC3172YM draws only 7mA of quiescent current making it attractive for battery operated supplies.The MIC3172YM is available in an 8-pin plastic DIP or SOIC for –40℃ to +85℃ operation.
Parametrics
MIC3172YM absolute maximum ratings: (1)Input Voltage: 40V; (2)Switch Voltage: 65V; (3)Sync Current: 50mA; (4)Feedback Voltage (Transient, 1ms): ±15V; (5)Operating Temperature Range; (6)8-pin PDIP: –40 to +85℃; (7)8-pin SOIC: –40 to +85℃; (8)Junction Temperature: –55℃ to +150℃; (9)Thermal Resistance, θJA 8-pin PDIP: 130℃/W; θJA 8-pin SOIC: 120℃/W; (10)Storage Temperature: –65℃ to +150℃; (11)Soldering (10 sec.): +300℃.
Features
MIC3172YM features: (1)1.25A, 65V internal switch rating; (2)3V to 40V input voltage range; (3)Current-mode operation; (4)Internal cycle-by-cycle current limit; (5)Thermal shutdown; (6)Low external parts count; (7)Operates in most switching topologies; (8)7mA quiescent current (operating); (9)<1μA quiescent current, shutdown mode (MIC3172); (10)TTL shutdown compatibility (MIC3172); (11)External frequency synchronization (MIC2172); (12)External frequency trim (MIC2172); (13)Fits most LT1172 sockets (see applications info).
Diagrams

| Image | Part No | Mfg | Description | ![]() |
Pricing (USD) |
Quantity | ||||||||||||||
|---|---|---|---|---|---|---|---|---|---|---|---|---|---|---|---|---|---|---|---|---|
![]() |
![]() MIC3172YM |
![]() |
![]() IC REG MULTI CONFIG 1.25A 8SOIC |
![]() Data Sheet |
![]()
|
|
||||||||||||||
![]() |
![]() MIC3172YM TR |
![]() |
![]() IC REG MULTI CONFIG 1.25A 8SOIC |
![]() Data Sheet |
![]()
|
|
||||||||||||||
(China (Mainland))









