Product Summary
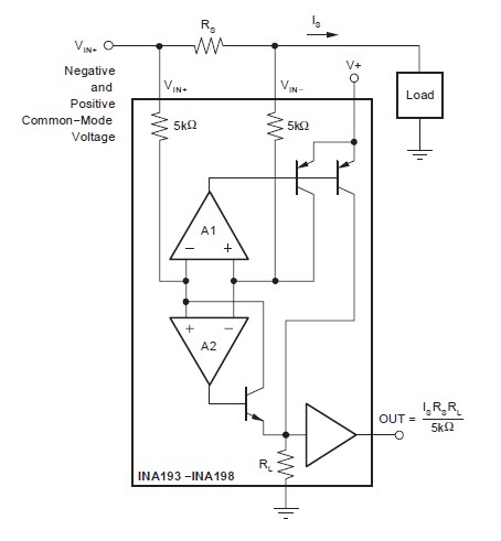
The INA193AIDBVR is a current shunt monitor with voltage output. It can sense drops across shunts at common-mode voltages from -16V to +36V, independent of the INA19x supply voltage. It is available with three output voltage scales: 20V/V, 50V/V, and 100V/V. The 500kHz bandwidth simplifies use in current control loops. The INA193AIDBVR provides identical functions but alternative pin configurations to the INA196—INA198 (respectively). The INA193AIDBVR operates from a single +2.7V to +13.5V supply, drawing a maximum of 900μA of supply current. It is specified over the extended operating temperature range (-40℃ to +125℃), and are offered in a space-saving SOT23 package.
Parametrics
INA193AIDBVR absolute maximum ratings: (1)Supply Voltage: +18V; (2)Analog Inputs, VIN+, VIN.; (3)Differential (VIN+) . (VIN.): 2V to +2V; (4)Common-Mode(2): 16V to +36V; (5)Analog Output, Out(2): GND . 0.3V to (V+) + 0.3V; (6)Input Current Into Any Pin(2): 5mA; (7)Operating Temperature: 55℃ to +150℃; (8)Storage Temperature: 65℃ to +150℃; (9)Junction Temperature: +150℃; (10)Lead Temperature (soldering, 10s): +300℃; (11)ESD Ratings Human Body Model: 4000V; (12)Charged-Device Model: 1000V.
Features
INA193AIDBVR features: (1)Wide common-mode voltage: -16V to 36V; (2)Low error: 3.0% Over Temp (max); (3)Bandwidth: Up to 500kHz; (4)Three transfer functions available: 20V/V, 50V/V, and 100V/V; (5)Quiescent current: 900μA (max); (6)Complete current sense solution.
Diagrams

| Image | Part No | Mfg | Description | ![]() |
Pricing (USD) |
Quantity | ||||||||||||
|---|---|---|---|---|---|---|---|---|---|---|---|---|---|---|---|---|---|---|
![]() |
![]() INA193AIDBVR |
![]() Texas Instruments |
![]() Current & Power Monitors & Regulators Vltg Out Hi-Sd Msmnt Current Shunt Mntr |
![]() Data Sheet |
![]()
|
|
||||||||||||
![]() |
![]() INA193AIDBVRG4 |
![]() Texas Instruments |
![]() Current & Power Monitors & Regulators Vltg Out Hi-Sd Msmnt Current Shunt Mntr |
![]() Data Sheet |
![]()
|
|
||||||||||||
(China (Mainland))









