Product Summary
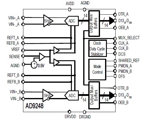
The AD9248BSTZ-65 is a dual, 3V, 14-bit, 20/40/65 MSPS analog-todigital converter. It features dual high performance sample-and hold amplifiers and an integrated voltage reference. The applications of the AD9248BSTZ-65 include: (1)Ultrasound Equipment; (2)IF Sampling in Communications Receivers; (3)IS-95, CDMA One, IMT-2000; (4)Battery-Powered Instruments; (5)Hand-Held Scopemeters; (6)Low Cost Digital Oscilloscopes.
Parametrics
AD9248BSTZ-65 absolute maxing ratings: (1)AVDD AGND: min=-0.3V, max=+3.9V; (2)DRVDD DRGND: min=-0.3V, max=+3.9V; (3)AGND DRGND: min=-0.3V, max=+0.3V; (4)AVDD DRVDD: min=-3.9V, max=+3.9V; (5)Digital Outputs CLK, DCS, MUX_SELECT, SHARED_REF, DRGND: min=-0.3V, max=DRVDD + 0.3V; (6)OEB, DFS AGND: min=-0.3V, max=AVDD + 0.3V; (7)VINA, VINB AGND: min=-0.3V, max=AVDD + 0.3V; (8)VREF AGND: min=-0.3V, max=AVDD + 0.3V.
Features
AD9248BSTZ-65 features: (1)Integrated Dual 14-Bit A-to-D Converters; (2)Single 3 V Supply Operation (2.7 V to 3.6 V); (3)SNR = 73 dBc (to Nyquist, AD9248-65); (4)SFDR = 83 dBc (to Nyquist, AD9248-65); (5)Low Power: 600 mW at 65 MSPS; (6)Differential Input with 500 MHz 3 dB Bandwidth; (7)Exceptional Cross Talk Immunity > 85dB; (8)Flexible Analog Input: 1 V p-p to 2 V p-p Range; (9)Offset Binary or Twos Complement Data Format; (10)Clock Duty Cycle Stabilizer.
Diagrams

| Image | Part No | Mfg | Description | ![]() |
Pricing (USD) |
Quantity | ||||||||||||||||||
|---|---|---|---|---|---|---|---|---|---|---|---|---|---|---|---|---|---|---|---|---|---|---|---|---|
![]() |
![]() AD9248BSTZ-65 |
![]() |
![]() IC ADC 14BIT DUAL 65MSPS 64LQFP |
![]() Data Sheet |
![]()
|
|
||||||||||||||||||
| Image | Part No | Mfg | Description | ![]() |
Pricing (USD) |
Quantity | ||||||||||||||||||
![]() |
![]() AD9200 |
![]() Other |
![]() |
![]() Data Sheet |
![]() Negotiable |
|
||||||||||||||||||
![]() |
![]() AD9200ARS |
![]() |
![]() IC ADC CMOS 10BIT 20MSPS 28-SSOP |
![]() Data Sheet |
![]()
|
|
||||||||||||||||||
![]() |
![]() AD9200ARSRL |
![]() |
![]() IC ADC 10BIT CMOS 20MSPS 28-SSOP |
![]() Data Sheet |
![]()
|
|
||||||||||||||||||
![]() |
![]() AD9200ARSZ |
![]() |
![]() IC ADC 10BIT CMOS 20MSPS 28-SSOP |
![]() Data Sheet |
![]()
|
|
||||||||||||||||||
![]() |
![]() AD9200ARSZRL |
![]() |
![]() IC ADC 10BIT CMOS 20MSPS 28-SSOP |
![]() Data Sheet |
![]()
|
|
||||||||||||||||||
![]() |
![]() AD9200JRS |
![]() Analog Devices Inc |
![]() IC ADC 10BIT CMOS 20MSPS 28-SSOP |
![]() Data Sheet |
![]()
|
|
||||||||||||||||||
(China (Mainland))












