Product Summary
                                                  	The OPA340NA/3K is designed as rail-to-rail CMOS operational amplifier which would be optimized for low voltage, single supply operation. Rail-to-rail input/output and high speed operation make them ideal for driving sampling analog-to-digital converters. Its input offset voltage would be typ +/-150uV and max +/-500uV. (2)Its channel separation would be typ 0.2uV/V. (3) its input bias current would be typ +/0.2pA and max +/-10pA.
                                                  
Parametrics
Absolute maximum ratings: (1)Its supply voltage is 5.5V. (2)Its signal input terminals voltage would be from V- -0.5V to V+ +0.5V. (3)Its single input terminals current would be 10mA. (4)Its output short-circuit would be continuous. (5)Its operating temperature range would be from -55°C to +125°C. (6)Its storage temperature range would be from -55°C to +125°C. (7)Its junction temperature would be 150°C. (8)Its lead temperature (soldering 10s) would be 300°C. It should be noted that stresses above those listed in absolute maximum ratings may cause permanent damage to device.
Features
Features:(1)Rail to rail input. (2)Rail to rail output (within 1mV). (3)Microsize packages. (4)Wide bandwidth 5.5MHz. (5)High slew rate 6V/us. (6)Low THD+noise 0.0007% (f=1kHz). (7)Low quiescent current 750uA/channel. (8)Single, dual and quad. Those are all the main features.
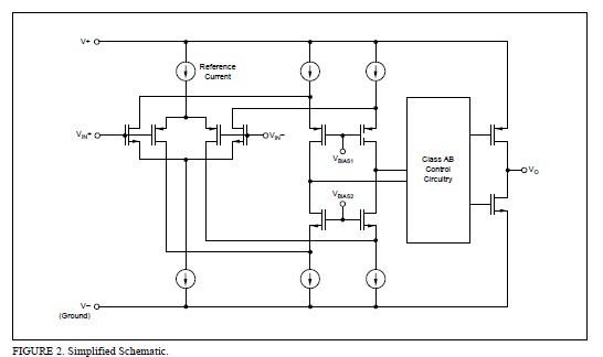
Diagrams

|  |  OPA300 |  Other |  |  Data Sheet |  Negotiable |  | ||||||||||||||
|  |  OPA300AID |  Texas Instruments |  Operational Amplifiers - Op Amps Hi-Speed Low Noise Single Supply CMOS |  Data Sheet |  
 |  | ||||||||||||||
|  |  OPA300AIDBVR |  Texas Instruments |  Operational Amplifiers - Op Amps Hi-Speed Low Noise Single Supply CMOS |  Data Sheet |  
 |  | ||||||||||||||
|  |  OPA300AIDBVRG4 |  Texas Instruments |  Operational Amplifiers - Op Amps Hi-Speed Low Noise Single Supply CMOS |  Data Sheet |  
 |  | ||||||||||||||
|  |  OPA300AIDBVT |  Texas Instruments |  Operational Amplifiers - Op Amps Hi-Speed Low Noise Single Supply CMOS |  Data Sheet |  
 |  | ||||||||||||||
|  |  OPA300AIDBVTG4 |  Texas Instruments |  Operational Amplifiers - Op Amps Hi-Speed Low Noise Single Supply CMOS |  Data Sheet |  
 |  | ||||||||||||||
 (China (Mainland))
 (China (Mainland)) 
                         
                        
 
                                    




