Product Summary
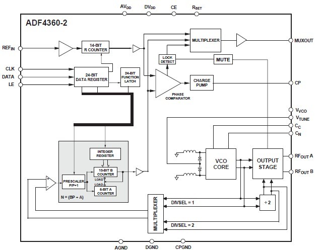
The ADF4360-7BCP is a fully integrated integer-N synthesizer and voltage controlled oscillator (VCO). The ADF4360-7BCP is designed for a center frequency of 2000MHz. In addition, there is a divide-by-2 option available, whereby the user gets an RF output of between 900MHz and 1075MHz. Control of all the on-chip registers is via a simple 3-wire interface. The device operates with a power supply ranging from 3.0V to 3.6V and can be powered down when not in use.
Parametrics
ADF4360-7BCP absolute maximum ratings: (1)AVDD to GND: –0.3 V to +3.9 V; (2)AVDD to DVDD: –0.3 V to +0.3 V; (3)VVCO to GND: –0.3 V to +3.9 V; (4)VVCO to AVDD: –0.3 V to +0.3 V; (5)Digital I/O Voltage to GND: –0.3 V to VDD + 0.3 V; (6)Analog I/O Voltage to GND: –0.3 V to VDD + 0.3 V; (7)REFIN, to GND: –0.3 V to VDD + 0.3 V; (8)OperatingTemperature Range, Maximum Junction Temperature: +150℃; (9)CSP θJA Thermal Impedance: 50℃/W; 88℃/W; (10)Lead Temperature, Soldering, Vapor Phase (60 sec): +215℃; Infrared (15 sec): +220℃.
Features
ADF4360-7BCP features: (1)Output Frequency Range: 1800 MHz to 2150 MHz; (2)Divide-by-2 output; (3)+3.0 V to +3.6V Power Supply; (4)1.8 V Logic Compatibility; (5)Integer-N Synthesizer; (6)Programmable Dual Modulus Prescaler 8/9, 16/17, 32/33; (7)Programmable Output Power Level; (8)3-Wire Serial Interface; (9)Analog and Digital Lock Detect; (10)Hardware and Software Power Down Mode.
Diagrams

| Image | Part No | Mfg | Description | ![]() |
Pricing (USD) |
Quantity | ||||||||||||||||||
|---|---|---|---|---|---|---|---|---|---|---|---|---|---|---|---|---|---|---|---|---|---|---|---|---|
![]() |
![]() ADF4360-7BCP |
![]() Analog Devices Inc |
![]() IC SYNTHESIZER/VCO 24-LFCSP |
![]() Data Sheet |
![]()
|
|
||||||||||||||||||
![]() |
![]() ADF4360-7BCPRL |
![]() Analog Devices Inc |
![]() IC SYNTHESIZER/VCO 24-LFCSP TR |
![]() Data Sheet |
![]()
|
|
||||||||||||||||||
![]() |
![]() ADF4360-7BCPZ |
![]() |
![]() IC SYNTHESIZER/VCO 24-LFCSP |
![]() Data Sheet |
![]()
|
|
||||||||||||||||||
![]() |
![]() ADF4360-7BCPZRL |
![]() |
![]() IC SYNTHESIZER VCO 24LFCSP |
![]() Data Sheet |
![]()
|
|
||||||||||||||||||
![]() |
![]() ADF4360-7BCPZRL7 |
![]() |
![]() IC SYNTHESIZER VCO 24LFCSP |
![]() Data Sheet |
![]()
|
|
||||||||||||||||||
![]() |
![]() ADF4360-7BCPRL7 |
![]() Analog Devices Inc |
![]() IC SYNTHESIZER/VCO 24-LFCSP TR |
![]() Data Sheet |
![]()
|
|
||||||||||||||||||
(China (Mainland))










