Product Summary
The LM1117T-3.3 is an 800mA low-dropout linear regulator. Its applications include 2.85V model for SCSI-2 active termination, Post regulator for switching DC/DC converter, High efficiency linear regulators, Battery charger and battery powered instrumentation.
Parametrics
LM1117T-3.3 absolute maximum ratings: (1)Maximum input voltage: 20V; (2)Power dissipation: Internally limited; (3)Junction temperature: 150℃; (4)Storage temperature range: -65 to 150℃; (5)Lead temperature: 260℃, 10sec; (6)ESD tolerance: 2000V.
Features
LM1117T-3.3 features: (1)Available in 1.8V, 2.5V, 2.85V, 3.3V, 5V, and adjustable versions; (2)Space saving SOT-223 and LLP packages; (3)Current limiting and thermal protection; (4)Output current: 800mA; (5)Line regulation: 0.2%(Max.); (6)Load regulation: 0.4%(Max.); (7)Temperature range: 0 to 125℃.
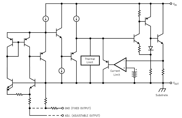
Diagrams

| Image | Part No | Mfg | Description | ![]() |
Pricing (USD) |
Quantity | ||||||||||||
|---|---|---|---|---|---|---|---|---|---|---|---|---|---|---|---|---|---|---|
![]() |
![]() LM1117T-3.3 |
![]() National Semiconductor (TI) |
![]() Low Dropout (LDO) Regulators |
![]() Data Sheet |
![]()
|
|
||||||||||||
![]() |
![]() LM1117T-3.3/NOPB |
![]() National Semiconductor (TI) |
![]() Low Dropout (LDO) Regulators 800MA LDO LINEAR REG |
![]() Data Sheet |
![]()
|
|
||||||||||||
(China (Mainland))









