Product Summary
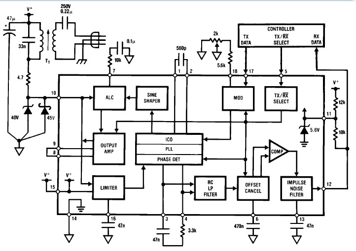
The LM2893N is a kind of Carrier-Current Transceiver, which uses the power mains to transfer information between remote locations. The LM1893N performs as a power line interface for half-duplex (bi-directional) communication of serial bit streams of virtually any coding. In transmission, a sinusoidal carrier is FSK modulated and impressed on most any power line via a rugged on-chip driver. In reception, a PLL-based demodulator and impulse noise filter combine to give maximum range. A complete system may consist of the LM1893, a COPSTM controller, and discrete components. The typical applications of LM1893N include: (1)Energy management systems; (2)Home convenience control; (3)Inter-office communication; (4)Appliance control; (5)Fire alarm systems; (6)Security systems; (7)Telemetry; (8)Computer terminal interface.
Parametrics
LM2893N absolute maximum ratings: (1)Supply voltage: 30 V; (2)Voltage on pin 12: 55 V; (3)Voltage on pin 10: 41 V; (4)Voltage on pins 5 and 17: 40 V; (5)5.6 V DC zener current: 100 mA; (6)Junction temperature: transmit mode: 150℃; receive mode: 125℃; (7)Electro-Static Discharge (120 pF, 1500X): 1KV; (8)Maximum continuous dissipation, TA=25℃: plastic DIP N: transmit mode: 1.66 W; receive mode: 1.33 W; (9)Operating ambient temp. range: -40 to 85℃; (10)Storage temperature range: -65 to 150℃; (11)Lead temp., soldering, 7 seconds: 260℃.
Features
LM2893N features: (1)Noise resistant FSK modulation; (2)User-selected impulse noise filtering; (3)Up to 4.8 kBaud data transmission rate; (4)Strings of 0 s or 1 s in data allowed; (5)Sinusoidal line drive for low RFI; (6)Output power easily boosted 10-fold; (7)50 to 300 kHz carrier frequency choice; (8)TTL and MOS compatible digital levels; (9)Regulated voltage to power logic; (10)Drives all conventional power lines.
Diagrams

![]() |
![]() LM2825 |
![]() Other |
![]() |
![]() Data Sheet |
![]() Negotiable |
|
||||||||||||
![]() |
![]() LM2825HN-ADJ |
![]() National Semiconductor (TI) |
![]() DC/DC Switching Controllers |
![]() Data Sheet |
![]()
|
|
||||||||||||
![]() |
![]() LM2825HN-ADJ/NOPB |
![]() National Semiconductor (TI) |
![]() DC/DC Switching Controllers |
![]() Data Sheet |
![]()
|
|
||||||||||||
![]() |
![]() LM2825N-12 |
![]() National Semiconductor (TI) |
![]() DC/DC Switching Controllers |
![]() Data Sheet |
![]()
|
|
||||||||||||
![]() |
![]() LM2825N-12/NOPB |
![]() National Semiconductor (TI) |
![]() DC/DC Switching Controllers |
![]() Data Sheet |
![]()
|
|
||||||||||||
![]() |
![]() LM2825N-3.3 |
![]() National Semiconductor (TI) |
![]() DC/DC Switching Controllers |
![]() Data Sheet |
![]()
|
|
||||||||||||
(China (Mainland))









