Product Summary
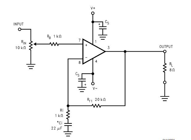
The LM3875T is a high-performance audio power amplifier capable of delivering 56W of continuous average power to an 8Ω load with 0.1% THD+N from 20Hz to 20kHz. The performance of the LM3875T, utilizing its Self Peak Instantaneous Temperature protection circuitry, puts it in a class above discrete and hybrid amplifiers by providing an inherently, dynamically protected Safe Operating Area (SOA). The LM3875T maintains an excellent signal-to-noise ratio of greater than 95dB(min) with a typical low noise floor of 2.0μV. The LM3875T exhibits extremely low THD+N values of 0.06% at the rated output into the rated load over the audio spectrum, and provides excellent linearity with an IMD (SMPTE) typical rating of 0.004%.
Parametrics
LM3875T absolute maximum ratings: (1)Supply Voltage |V+| + |V-| (No Signal): 94V; (2)Supply Voltage |V+| + |V-| (Input Signal): 84V; (3)Common Mode Input Voltage (V+ or V-) and |V+| + |V-|: ≤ 80V; (4)Differential Input Voltage: 60V; (5)Output Current: Internally Limited; (6)Power Dissipation: 125W; (7)ESD Susceptibility: 2500V; (8)Junction Temperature: 150℃; (9)Soldering Information T package (10 seconds): 260℃; (10)Storage Temperature: -40℃ to +150℃; (11)Thermal Resistance: θJC 1℃/W, θJA 43℃/W.
Features
LM3875T features: (1)56W continuous average output power into 8Ω; (2)100W instantaneous peak output power capability; (3)Signal-to-Noise Ratio >95dB (min); (4)Output protection from a short to ground or to the supplies via internal current limiting circuitry; (5)Output over-voltage protection against transients from inductive loads; (6)Supply under-voltage protection, not allowing internal biasing to occur when |V+| + |V-| ≤ 12V, thus eliminating turn-on and turn-off transients; (7)11 lead TO-220 package; (8)Wide supply voltage range: |V+| + |V-| = 20V to 84V.
Diagrams

| Image | Part No | Mfg | Description | ![]() |
Pricing (USD) |
Quantity | ||||||||||||
|---|---|---|---|---|---|---|---|---|---|---|---|---|---|---|---|---|---|---|
![]() |
![]() LM3875TF |
![]() National Semiconductor (TI) |
![]() Audio Amplifiers |
![]() Data Sheet |
![]()
|
|
||||||||||||
![]() |
![]() LM3875TF/NOPB |
![]() National Semiconductor (TI) |
![]() Audio Amplifiers |
![]() Data Sheet |
![]()
|
|
||||||||||||
![]() |
![]() LM3875T |
![]() |
![]() IC AMP AUDIO PWR 56W AB TO220-11 |
![]() Data Sheet |
![]() Negotiable |
|
||||||||||||
(China (Mainland))











