Product Summary
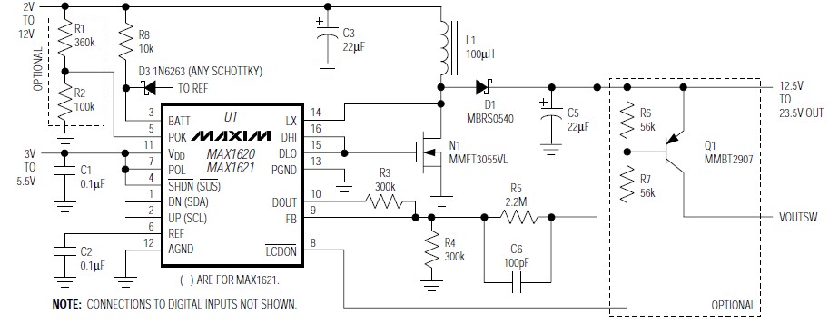
The MAX1620EEE is a digitally adjustable LCD bias supply. The MAX1620EEE converts a 1.8V to 20V battery voltage to a positive or negative LCD backplane bias voltage. Backplane bias voltage can be automatically disabled when the display logic voltage is removed, protecting the display. The device use very little PC board area, come in ultra-small QSOP packages, and require only small, low-profile external components. Output voltage can be set to a desired positive or negative voltage range with external resistors, and adjusted over that range with the on-board digital-to-analog converter (DAC) or with a potentiometer. The MAX1620EEE includes a 5-bit DAC, allowing digital software control of the bias voltage. The MAX1620EEE uses up/down digital signaling to adjust the DAC. The device uses a low-cost, external, N-channel MOSFET power switch or NPN transistor, and can be configured for positive or negative output voltages. Operating current is a low 150μA, typically provided from a display logic supply of 3.0V to 5.5V. The MAX1620EEE is available in a 16-pin QSOP package. The applications of the MAX1620EEE are: Notebook computers; Palmtop computers; Personal digital assistants; Portable data-collection terminals.
Parametrics
MAX1620EEE absolute maximum ratings: (1)VDD to AGND-0.3V to 6V; (2)PGND to AGND : ±0.3V; (3)BATT, LX, LCDON to AGND: -0.3V to 30V; (4)DHI, DLO to PGND: -0.3V to (VDD + 0.3V); (5)DOUT, FB, POL, POK, REF to AGND: -0.3V to (VDD + 0.3V); (6)UP, DN, SHDN to AGND: -0.3V to 6V; (7)SCL, SDA, SUS to AGND: -0.3V to 6V; (8)IDHI: 60mA; (9)Storage Temperature Range: -65℃ to +150℃.
Features
MAX1620EEE features: (1)1.8V to 20V Battery Input Voltage; (2)Automatic Disable when Display Logic is Shut Down; (3)Extremely Small QSOP Package; (4)32-Level Internal DAC; (5)SMBus Serial Interface (MAX1621); (6)Positive or Negative Output Voltage.
Diagrams

| Image | Part No | Mfg | Description | ![]() |
Pricing (USD) |
Quantity | ||||||||||
|---|---|---|---|---|---|---|---|---|---|---|---|---|---|---|---|---|
![]() |
![]() MAX1620EEE+ |
![]() Maxim Integrated Products |
![]() LCD Drivers Digitally Adjustable LCD Bias Supply |
![]() Data Sheet |
![]()
|
|
||||||||||
![]() |
![]() MAX1620EEE+T |
![]() Maxim Integrated Products |
![]() LCD Drivers Digitally Adjustable LCD Bias Supply |
![]() Data Sheet |
![]()
|
|
||||||||||
![]() |
![]() MAX1620EEE-T |
![]() Maxim Integrated Products |
![]() DC/DC Switching Converters |
![]() Data Sheet |
![]() Negotiable |
|
||||||||||
![]() |
![]() MAX1620EEE |
![]() Maxim Integrated Products |
![]() DC/DC Switching Converters |
![]() Data Sheet |
![]() Negotiable |
|
||||||||||
(China (Mainland))










