Product Summary
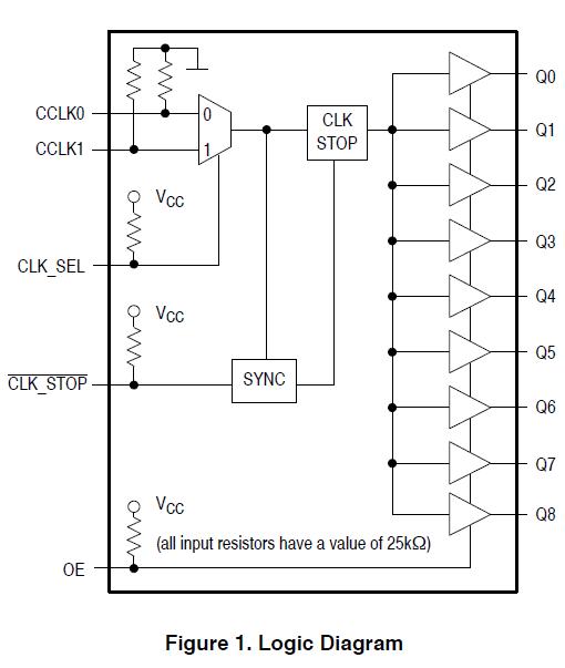
The MPC9447 is a 3.3V or 2.5V compatible, 1:9 clock fanout buffer targeted for high performance clock tree applications. With output frequencies up to 350 MHz and output skews less than 150 ps, the device meets the needs of most demanding clock applications. The MPC9447 is specifically designed to distribute LVCMOS compatible clock signals up to a frequency of 350 MHz. Each output provides a precise copy of the input signal with a near zero skew. The outputs buffers of MPC9447 support driving of 50Ω terminated transmission lines on the incident edge: each is capable of driving either one parallel terminated or two series terminated transmission lines.
Parametrics
MPC9447 absolute maximum ratings: (1)Supply Voltage: -0.3 to 3.9 V; (2)DC Input Voltage: -0.3 to VCC + 0.3 V; (3)DC Output Voltage: -0.3 to VCC + 0.3 V; (4)DC Input Current: ±20 mA; (5)DC Output Current: ±50 mA; (6)Storage temperature: -65 to 125 ℃.
Features
MPC9447 features: (1)9 LVCMOS Compatible Clock Outputs; (2)2 Selectable, LVCMOS Compatible Inputs; (3)Maximum Clock Frequency of 350 MHz; (4)Maximum Clock Skew of 150 ps; (5)Synchronous Output Stop in Logic Low State Eliminates Output Runt Pulses; (6)High-Impedance Output Control; (7)3.3V or 2.5V Power Supply; (8)Drives up to 18 Series Terminated Clock Lines; (9)Ambient Temperature Range -40℃ to +85℃; (10)32 Lead LQFP Packaging; (11)Supports Clock Distribution in Networking, Telecommunications, and Computer Applications; (12)Pin and Function Compatible to MPC947.
Diagrams

| Image | Part No | Mfg | Description | ![]() |
Pricing (USD) |
Quantity | ||||||||||||
|---|---|---|---|---|---|---|---|---|---|---|---|---|---|---|---|---|---|---|
![]() |
![]() MPC9447 |
![]() Other |
![]() |
![]() Data Sheet |
![]() Negotiable |
|
||||||||||||
![]() |
![]() MPC9447AC |
![]() IDT |
![]() Clock Buffer FSL 1-9 LVCMOS Fanout Buffer |
![]() Data Sheet |
![]()
|
|
||||||||||||
![]() |
![]() MPC9447FA |
![]() IDT |
![]() Clock Buffer FSL 1-9 LVCMOS Fanout Buffer |
![]() Data Sheet |
![]()
|
|
||||||||||||
![]() |
![]() MPC9447ACR2 |
![]() |
![]() IC CLOCK BUFFER MUX 2:9 32-LQFP |
![]() Data Sheet |
![]()
|
|
||||||||||||
(China (Mainland))











