Product Summary
The PTH05060WAH is a non-isolated power module. It is small in size but big on performance and flexibility. Its high output current, compact footprint, and industry leading features offers system designers a versatile module for powering complex multi-processor digital systems. Target applications of the PTH05060WAH include complex multi-voltage, multi-processor systems that incorporate the industry’s high-speed DSPs, micro-processors and bus drivers.
Parametrics
PTH05060WAH absolute maximum ratings: (1)Track Input Voltage, Vtrack: –0.3 to Vin + 0.3 V; (2)Operating Temperature Range, Ta: –40 to 85℃; (3)Solder Reflow Temperature, Treflow: 235℃; (4)Storage Temperature, Ts: –40 to 125℃; (5)Mechanical Shock: 200 Gs; (6)Mechanical Vibration: 20 Gs; (7)Weight: 3.7 grams.
Features
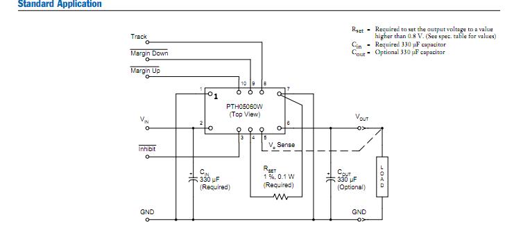
PTH05060WAH features: (1)Up to 10-A Output Current; (2)5-V Input Voltage; (3)Wide-Output Voltage Adjust (0.8 V to 3.6 V); (4)Efficiencies up to 96 %; (5)150 W/in Power Density; (6)On/Off Inhibit; (7)Output Voltage Sense; (8)Pre-Bias Startup; (9)Margin Up/Down Controls; (10)Under-Voltage Lockout; (11)Auto-Track Sequencing; (12)Output Over-Current Protection (Non-Latching, Auto-Reset); (13)Operating Temp: –40 to +85℃; (14)DSP Compatible Output Voltages; (15)Safety Agency Approvals: UL 1950, CSA 22.2 950, EN60950 VDE (Pending); (16)Point-of-Load Alliance (POLA) Compatible.
Diagrams

| Image | Part No | Mfg | Description | ![]() |
Pricing (USD) |
Quantity | ||||||||||||
|---|---|---|---|---|---|---|---|---|---|---|---|---|---|---|---|---|---|---|
![]() |
![]() PTH05060WAH |
![]() Texas Instruments |
![]() DC/DC Converters 10A 5V Input Non-Iso Wide Adj Module |
![]() Data Sheet |
![]()
|
|
||||||||||||
| Image | Part No | Mfg | Description | ![]() |
Pricing (USD) |
Quantity | ||||||||||||
![]() |
![]() PTH03000WAD |
![]() Texas Instruments |
![]() DC/DC Converters 6A 3.3V-In Wide-Out Adj Plug-in Pwr Mdl |
![]() Data Sheet |
![]()
|
|
||||||||||||
![]() |
![]() PTH03000WAH |
![]() Texas Instruments |
![]() DC/DC Converters 6A 3.3V-In Wide-Out Adj Plug-in Pwr Mdl |
![]() Data Sheet |
![]()
|
|
||||||||||||
![]() |
![]() PTH03000WAS |
![]() Texas Instruments |
![]() DC/DC Converters 6A 3.3V-In Wide-Out Adj Plug-in Pwr Mdl |
![]() Data Sheet |
![]()
|
|
||||||||||||
![]() PTH03000WAST |
![]() Texas Instruments |
![]() DC/DC Converters 6A 3.3V-In Wide-Out Adj Plug-in Pwr Mdl |
![]() Data Sheet |
![]()
|
|
|||||||||||||
![]() |
![]() PTH03000WAZ |
![]() Texas Instruments |
![]() DC/DC Converters 6A 3.3V-In Wide-Out Adj Plug-in Pwr Mdl |
![]() Data Sheet |
![]()
|
|
||||||||||||
![]() PTH03000WAZT |
![]() Texas Instruments |
![]() DC/DC Converters 6A 3.3V-In Wide-Out Adj Plug-in Pwr Mdl |
![]() Data Sheet |
![]()
|
|
|||||||||||||
(China (Mainland))












