Product Summary
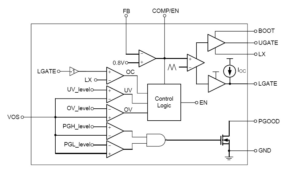
The RT8106GQW is a DC/DC synchronous buck PWM controller with embedded driver support up to 12V+12V boot-strapped voltage for high efficiency power driving. The part integrates full functions of voltage regulation, power monitoring and protection into a single small footprint WDFN-10L 3x3 (Exposed Pad) package. The RT8106GQW adopts a high-gain voltage mode PWM control for simple application design. The applications of the RT8106GQW include Graphic Card, Motherboard, Desktop Servers, IA and Telecom Equipment, General High Power DC/DC Regulator.
Parametrics
RT8106GQW absolute maximum ratings: (1)Supply Voltage, VCC: 15V; (2)BOOT to LX: 15V; (3)Input, Output or I/O Voltage: (GND-0.3V) to 7V; (4)LX to GND DC: -5V to 18V; (5)<200ns: -10V to 30V; (6)BOOT to GND DC: -0.3V to 30V; (7)<200ns: -0.3V to 42V; (8)UGATE: (VLX-0.3V) to (VBOOT + 0.3V); (9)<200ns: (VLX-5V) to (VBOOT + 5V); (10)LGATE: (GND-0.3V) to( VCC + 0.3V); (11)<200ns: (GND-5V) to (VCC + 5V); (12)Power Dissipation, PD @ TA = 25℃ (Note 2) WDFN-10L 3x3: 1.429W; (13)Package Thermal Resistance WDFN-10L 3x3, θJA: 70℃/W; (14)WDFN-10L 3x3, θJC: 8.2℃/W; (15)Junction Temperature: 150℃; (16)Lead Temperature (Soldering, 10 sec.): 260℃; (17)Storage Temperature Range: -65℃ to 150℃; (18)ESD Susceptibility (Note 3) HBM (Human Body Mode): 2kV; (19)MM (Machine Mode): 200V.
Features
RT8106GQW features: (1)Single 5 to 12V Bias Supply; (2)Drive All Low Cost N-MOSFETs; (3)Support High Current Application up to 30A; (4)High-Gain Voltage Mode PWM Control; (5)300kHz/600kHz Fixed Frequency Oscillator; (6)Fast Transient Response :; (7)High-Speed EA Amplifier; (8)0 to 85% Duty Ratio; (9)External Compensation in The Control Loop; (10)Internal Soft-Start; (11)Adaptive Non-Overlapping Gate Driver; (12)Over Current Fault Monitor on low side MOSFET; (13)RoHS Compliant and 100% Lead (Pb)-Free.
Diagrams

| Image | Part No | Mfg | Description | ![]() |
Pricing (USD) |
Quantity | ||||||||||||||||
|---|---|---|---|---|---|---|---|---|---|---|---|---|---|---|---|---|---|---|---|---|---|---|
![]() |
![]() RT8106GQW |
![]() |
![]() IC REG CTRLR BUCK PWM VM 10WDFN |
![]() Data Sheet |
![]()
|
|
||||||||||||||||
| Image | Part No | Mfg | Description | ![]() |
Pricing (USD) |
Quantity | ||||||||||||||||
![]() |
![]() RT8101/RT8101A |
![]() Other |
![]() |
![]() Data Sheet |
![]() Negotiable |
|
||||||||||||||||
![]() |
![]() RT8101AGS |
![]() |
![]() IC REG CTRLR BUCK PWM VM 8-SOP |
![]() Data Sheet |
![]()
|
|
||||||||||||||||
![]() |
![]() RT8101AGSP |
![]() |
![]() IC REG CTRLR BUCK PWM VM 8-SOP |
![]() Data Sheet |
![]()
|
|
||||||||||||||||
![]() |
![]() RT8101GS |
![]() |
![]() IC REG CTRLR BUCK PWM VM 8-SOP |
![]() Data Sheet |
![]()
|
|
||||||||||||||||
![]() |
![]() RT8101GSP |
![]() |
![]() IC REG CTRLR BUCK PWM VM 8-SOP |
![]() Data Sheet |
![]()
|
|
||||||||||||||||
![]() |
![]() RT8105 |
![]() Other |
![]() |
![]() Data Sheet |
![]() Negotiable |
|
||||||||||||||||
(China (Mainland))










