Product Summary
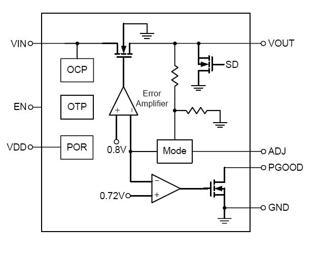
The RT9025-25GSP is a high performance positive voltage regulator designed for use in applications requiring very low Input voltage and extremely low dropout voltage at up to 2A (Peak). It operates with a VIN as low as 1V and VDD voltage 3V with programmable output voltage as low as 0.8V. The RT9025-25GSP features ultra low dropout that is ideal for applications where VOUT is very close to VIN. Additionally, it has an enable pin to further reduce power dissipation while shutdown and provides excellent regulation over variations in line, load and temperature. The RT9025-25GSP provides a power good signal to indicate if the voltage level of Vo reaches 90% of its rating value. The RT9025-25GSP is available in the SOP-8 and SOP-8 (Exposed Pad) package with 1.05V, 1.2V, 1.5V, 1.8V and 2.5V internally preset outputs that are also adjustable by using external resistors. The applications of the RT9025-25GSP include Note Book PC Applications and Motherboard Applications.
Parametrics
RT8272GSP absolute maximum ratings: (1)Supply Input Voltage, VIN: 6V; (2)Control Voltage: 6V; (3)Output Voltage: 6V; (4)Power Dissipation, PD @ TA = 25℃ SOP-8: 0.833W; (5)SOP-8 (Exposed Pad): 1.333W; (6)Package Thermal Resistance (Note 2) SOP-8, θJA: 120℃/W; (7)SOP-8, θJC: 60℃/W; (8)SOP-8 (Exposed Pad), θJA: 75℃/W; (9)SOP-8 (Exposed Pad), θJC: 15℃/W; (10)Lead Temperature (Soldering, 10 sec.): 260℃; (11)Junction Temperature: 150℃; (12)Storage Temperature Range: -65℃ to 150℃; (13)ESD Susceptibility (Note 3) HBM (Human Body Mode): 2kV; (14)MM (Machine Mode): 200V.
Features
RT8272GSP features: (1)Ultra Low Dropout Voltage 230mV at 2A; (2)Output Current up to 2A; (3)High Accuracy Output Voltage 2%; (4)Power Good Output; (5)Output Voltage Pull Low Resistor when Disable; (6)Over Current Protection; (7)Thermal Shutdown Protection; (8)RoHS Compliant and 100% Lead (Pb)-Free.
Diagrams

| Image | Part No | Mfg | Description | ![]() |
Pricing (USD) |
Quantity | ||||||||||||||||
|---|---|---|---|---|---|---|---|---|---|---|---|---|---|---|---|---|---|---|---|---|---|---|
![]() |
![]() RT9025-25GSP |
![]() |
![]() IC REG LDO 2.5V/ADJ 2A 8SOP |
![]() Data Sheet |
![]()
|
|
||||||||||||||||
| Image | Part No | Mfg | Description | ![]() |
Pricing (USD) |
Quantity | ||||||||||||||||
![]() |
![]() RT9001 |
![]() Other |
![]() |
![]() Data Sheet |
![]() Negotiable |
|
||||||||||||||||
![]() |
![]() RT9001-12GG |
![]() |
![]() IC REG LDO 1.2V .6A SOT223 |
![]() Data Sheet |
![]()
|
|
||||||||||||||||
![]() |
![]() RT9001-15GG |
![]() |
![]() IC REG LDO 1.5V .6A SOT223 |
![]() Data Sheet |
![]()
|
|
||||||||||||||||
![]() |
![]() RT9001-25GG |
![]() |
![]() IC REG LDO 2.5V .6A SOT223 |
![]() Data Sheet |
![]()
|
|
||||||||||||||||
![]() |
![]() RT9001-33GG |
![]() |
![]() IC REG LDO 3.3V .6A SOT223 |
![]() Data Sheet |
![]()
|
|
||||||||||||||||
![]() |
![]() RT9002A |
![]() Other |
![]() |
![]() Data Sheet |
![]() Negotiable |
|
||||||||||||||||
(China (Mainland))











