Product Summary
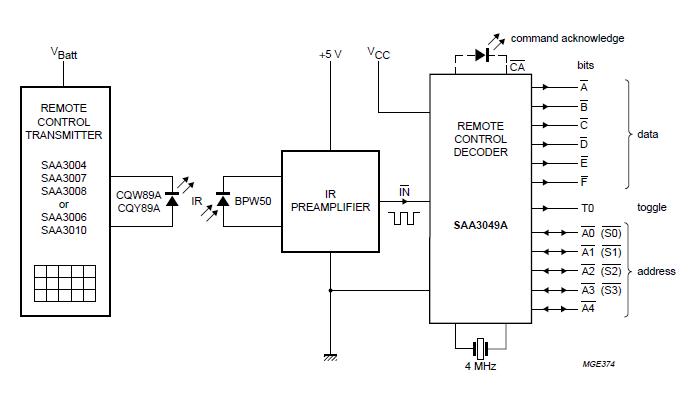
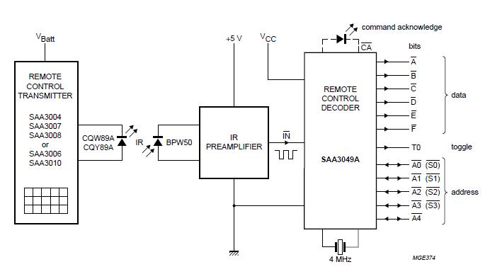
The SAA3049AT is an Infrared remote control decoder. The main function of the SAA3049AT is to check and convert the received coded data (RECS80/RC5) into latched binary outputs. The SAA3049AT address can be hard-wired for a particular address, allowing several devices in one location. Alternatively, received data with any address can be accepted; the received data and address are then outputs.
Parametrics
SAA3049AT absolute maximum ratings: (1)supply voltage: -0.5 to +7 V; (2)VI input voltage any pin: -0.5 to VCC + 0.5 V; (3)II DC input current any pin: -10 mA; (4)IO DC output current any pin: 10 mA; (5)Ptot total power dissipation: 125 mW; (6)Po power dissipation per output: 30 mW; (7)IDD positive supply current: -50 to +50 mA; (8)ISS negative supply current: -100 to +50 mA; (9)Tamb operating ambient temperature: -40 to +85 ℃; (10)Tstg storage temperature: -65 to +150 ℃.
Features
SAA3049AT features: (1)Decodes 64 remote control commands with a maximum of 32 subaddresses; (2)Accepts RECS80 codes with pulse position modulation (SAA3004, SAA3007, SAA3008) or RC5 codes with bi-phase transmission (SAA3006, SAA3010); (3)Suitable for low voltage and low SAA3049A supply current applications; (4)Adding circuitry for binary decoding allows a maximum of 2048 commands to be used, for example 1-of-16 decoder (HEF4515).
Diagrams

![]() |
![]() SAA3004 |
![]() Other |
![]() |
![]() Data Sheet |
![]() Negotiable |
|
||||
![]() |
![]() SAA3007 |
![]() Other |
![]() |
![]() Data Sheet |
![]() Negotiable |
|
||||
![]() |
![]() SAA3008 |
![]() Other |
![]() |
![]() Data Sheet |
![]() Negotiable |
|
||||
![]() |
![]() SAA3500H |
![]() Other |
![]() |
![]() Data Sheet |
![]() Negotiable |
|
||||
![]() |
![]() SAA3323 |
![]() Other |
![]() |
![]() Data Sheet |
![]() Negotiable |
|
||||
![]() |
![]() SAA3049A |
![]() Other |
![]() |
![]() Data Sheet |
![]() Negotiable |
|
||||
(China (Mainland))








