Product Summary
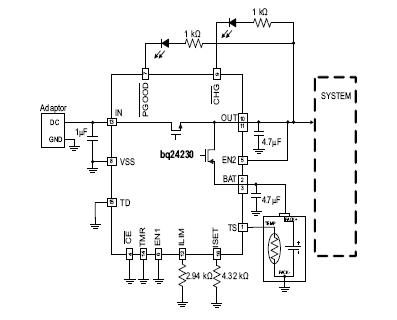
The BQ24230RGTR is an USB-friendly lithium-ion battery charger and power-path management IC. The BQ24230RGTR operates from either a USB port or ac adapter and support charge currents between 25mA and 500mA. The high-input-voltage range with input overvoltage protection supports low-cost, unregulated adapters. The USB input current limit accuracy and start-up sequence allow the bq2423x to meet USB-IF inrush current specification. Additionally, the input dynamic power management (VIN-DPM) prevents the charger from crashing poorly designed or incorrectly configured USB sources. The applications of the BQ24230RGTR include Bluetooth Devices, Low-Power Handheld Devices.
Parametrics
BQ24230RGTR absolute maximum ratings: (1)Input voltage IN (with respect to VSS): -0.3V to 28V; (2)Input voltage OUT (with respect to VSS): -0.3V to 7V; (3)Input voltage BAT (with respect to VSS): -0.3V to 5V; (4)Input current IN: 600mA; (5)Output current (continuous) OUT: 600mA; (6)IO Output current (continuous) BAT (Discharge mode): 600mA; (7)Output sink current CHG, PGOOD: 15mA; (8)TJ Junction temperature:–40℃ to 150℃; (9)Tstg Storage temperature: –65℃ to 150℃.
Features
BQ24230RGTR features: (1)Fully Compliant USB Charger: Selectable 100mA and 500mA Maximum Input Current, 100mA Maximum Current Limit Ensures 100mA Maximum Current Limit Ensures, Input-based Dynamic Power Management (VIN-DPM) for Protection Against Poor USB Sources; (2)28-V Input Rating With Overvoltage Protection; (3)Integrated Dynamic Power-Path Management (DPPM) Function Simultaneously and Independently Powers the System and Charges the Battery; (4)Supports up to 500-mA Charge Current With Current Monitoring Output (ISET); (5)Programmable Input Current Limit up to 500mA for Wall Adapters; (6)Programmable Termination Current (bq24232); (7)Programmable Precharge and Fast-Charge Safety Timers; (8)Reverse Current, Short-Circuit, and Thermal Protection; (9)NTC Thermistor Input; (10)Proprietary Start-Up Sequence Limits Inrush Current; (11)Status Indication – Charging/Done, Power Good; (12)Small 3mm×3mm 16-Lead QFN Package.
Diagrams

| Image | Part No | Mfg | Description | ![]() |
Pricing (USD) |
Quantity | ||||||||||
|---|---|---|---|---|---|---|---|---|---|---|---|---|---|---|---|---|
![]() |
![]() BQ24230RGTR |
![]() Texas Instruments |
![]() Battery Management USB Friendly 0.5A Li-Ion Charger |
![]() Data Sheet |
![]()
|
|
||||||||||
![]() |
![]() BQ24230RGTRG4 |
![]() Texas Instruments |
![]() Battery Management USB Friendly 0.5A Li-Ion Charger |
![]() Data Sheet |
![]()
|
|
||||||||||
(China (Mainland))









