Product Summary
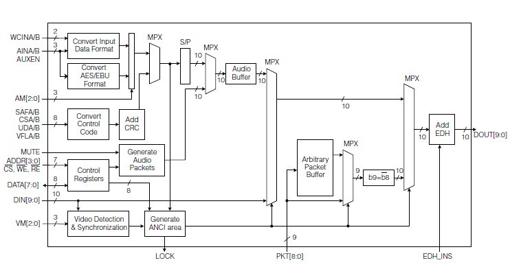
The GS9023A is a highly integrated, single chip solution for the multiplexing/demultiplexing of digital audio channels into and out of digital video signals. The GS9023A supports the multiplexing/demultiplexing of 20 or 24-bit synchronous audio data with a 48kHz sample rate. Audio signals with different sample rates may be sample rate converted to 48kHz before and after the GS9023A using audio sample rate converters. Each GS9023A supports all the processing required to handle the multiplexing/demultiplexing of four digital audio channels. To simplify system design, the GS9023A seamlessly integrates with common AES/EBU digital audio receivers and transmitters. The cascadable architecture allows for the multiplexing/demultiplexing of additional audio channels with no external glue logic.
Parametrics
GS9023A absolute maximum ratings: (1)I/O Supply Voltage: -0.3 to 7.0V; (2)Internal Supply Voltage: -0.3 to 4.0V; (3)Input Voltage (any input): -0.3 to VDDIO + 0.5V; (4)Operating Temperature: 0℃ to 70℃; (5)Storage Temperature: -65℃ to 150℃; (6)Lead Temperature (Soldering, 10 sec.): 230℃.
Features
GS9023A features: (1)single chip embedded audio solution; (2)operates as an embedded audio multiplexer or demultiplexer; (3)full support for 48kHz synchronous 20/24 bit audio; (4)4 channels of audio per GS9023A; (5)cascadable architecture supports additional audio channels; (6)multiplexes and demultiplexes arbitrary ANC data packets; (7)support for 143, 177, 270, 360 and 540 Mb/s video standards; (8)full processing of audio parity, channel status and user data; (9)multiplexes and demultiplexes audio control packets; (10)EDH generation and insertion when in Multiplex Mode; (11)3.3V core with 3.3V or 5V I/O (requires 5V supply); (12)complies with SMPTE 272M A, B, and C.
Diagrams

| Image | Part No | Mfg | Description | ![]() |
Pricing (USD) |
Quantity | ||||
|---|---|---|---|---|---|---|---|---|---|---|
![]() |
![]() GS9023A |
![]() Other |
![]() |
![]() Data Sheet |
![]() Negotiable |
|
||||
| Image | Part No | Mfg | Description | ![]() |
Pricing (USD) |
Quantity | ||||
![]() |
![]() GS9000C |
![]() Other |
![]() |
![]() Data Sheet |
![]() Negotiable |
|
||||
![]() |
![]() GS9000D |
![]() Other |
![]() |
![]() Data Sheet |
![]() Negotiable |
|
||||
![]() |
![]() GS9001 |
![]() Other |
![]() |
![]() Data Sheet |
![]() Negotiable |
|
||||
![]() |
![]() GS9002 |
![]() Other |
![]() |
![]() Data Sheet |
![]() Negotiable |
|
||||
![]() |
![]() GS9002A |
![]() Other |
![]() |
![]() Data Sheet |
![]() Negotiable |
|
||||
![]() |
![]() GS9004C |
![]() Other |
![]() |
![]() Data Sheet |
![]() Negotiable |
|
||||
(China (Mainland))









