Product Summary
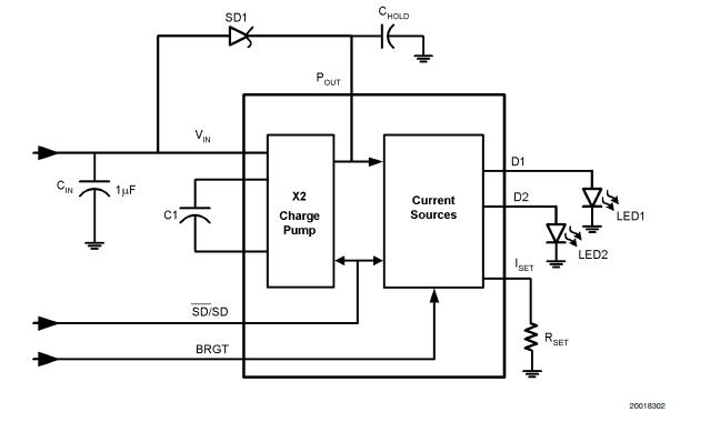
The LM2791LD-L is a CMOS charge-pump voltage doubler and regulator that provides two regulated current sources. The LM2791LD-L is designed to drive two white (or blue) LEDs with matched currents (within ± 0.3%) to produce balanced light sources for display backlights. They accept an input voltage range from 3V to 5.8V and maintain a constant current determined by an external set resistor. The LM2791LD-L delivers up to 36mA of load current to accommodate two high forward voltage (typically white) LEDs. The switching frequency is 450kHz (min.) to keep the conducted noise spectrum away from sensitive frequencies within portable RF devices. In the LM2791LD-L, brightness is controlled by applying a voltage between GND and 3.0V to the BRGT pin. The LM2791LD-L is available in active high or low shutdown versions. The shutdown pin reduces the operating current to 1μA (max.). The LM2791LD-L is available in a 10 pin leadless leadframe (LLP) CSP package.
Parametrics
LM2791LD-L absolute maximum ratings: (1)VIN: -0.3 to 6V; (2)BRGT, SD: -0.3 to (VIN +0.2V); (3)Power Dissipation: 400 mW; (4)TJMAX: 150℃; (5)θJA: 55℃/W; (6)Storge Temperature: -65℃ to +100℃; (7)Lead Temp. (Soldering, 5 sec.): 260℃; (8)ESD Rating Human Body Model: 2KV; (9)Machine Model: 200V.
Features
LM2791LD-L features: (1)Output matching of ± 0.3%; (2)Drives up to two LED’s; (3)3V to 5.8V Input Voltage; (4)Up to 36mA output current; (5)Soft start limits inrush current; (6)Analog brightness control; (7)Separate shutdown input; (8)Very small solution size - no inductor; (9)0.7mA typical operating current; (10)1μA (max.) shutdown current; (11)450kHz switching frequency (min.); (12)Linear regulation generates predictable noise spectrum; (13)LLP-10 package: 3mm X 3mm X 0.8mm.
Diagrams

| Image | Part No | Mfg | Description | ![]() |
Pricing (USD) |
Quantity | ||||||||||||
|---|---|---|---|---|---|---|---|---|---|---|---|---|---|---|---|---|---|---|
![]() |
![]() LM2791LD-L |
![]() National Semiconductor (TI) |
![]() LED Lighting Drivers |
![]() Data Sheet |
![]()
|
|
||||||||||||
![]() |
![]() LM2791LD-L/NOPB |
![]() National Semiconductor (TI) |
![]() LED Lighting Drivers |
![]() Data Sheet |
![]()
|
|
||||||||||||
(China (Mainland))









