Product Summary
The LP2951ACMX is a micropower voltage regulator with very low quiescent current (75μA typ.) and very low dropout voltage (typ. 40mV at light loads and 380mV at 100mA). The LP2951ACMX is ideally suited for use in battery-powered systems. Furthermore, the quiescent current of the LP2951ACMX increases only slightly in dropout, prolonging battery life. It is available in plastic, ceramic dual-in-line, LLP, or metal can packages and offers additional system functions. Careful design of the LP2951ACMX has minimized all contributions to the error budget. This includes a tight initial tolerance (.5% typ.), extremely good load and line regulation (.05% typ.) and a very low output voltage temperature coefficient, making the part useful as a low-power voltage reference.
Parametrics
LP2951ACMX absolute maximum ratings: (1)Input Supply Voltage:-0.3 to +30V; (2)Input Voltage:-1.5V to +30V; (3)Power Dissipation:Internally Limited; (4)Junction Temperature:+150℃; (5)Ambient Storage Temperature:-65℃ to +150℃; (6)Soldering Dwell Time, Temperature: Wave:4 seconds, 260℃, Infrared:10 seconds, 240℃, Vapor Phase:75 seconds, 219℃; (7)ESD Rating: Human Body Model:2500V.
Features
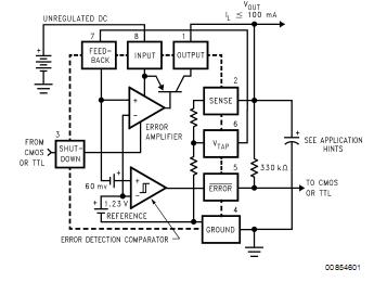
LP2951ACMX features: (1)5V, 3V, and 3.3V versions available; (2)High accuracy output voltage; (3)Guaranteed 100mA output current; (4)Extremely low quiescent current; (5)Low dropout voltage; (6)Extremely tight load and line regulation; (7)Very low temperature coefficient; (8)Use as Regulator or Reference; (9)Needs minimum capacitance for stability; (10)Current and Thermal Limiting; (11)Stable with low-ESR output capacitors (10mΩ to 6Ω); (12)Error flag warns of output dropout; (13)Logic-controlled electronic shutdown; (14)Output programmable from 1.24 to 29V.
Diagrams

| Image | Part No | Mfg | Description | ![]() |
Pricing (USD) |
Quantity | ||||||||||||
|---|---|---|---|---|---|---|---|---|---|---|---|---|---|---|---|---|---|---|
![]() |
![]() LP2951ACMX |
![]() National Semiconductor (TI) |
![]() Low Dropout (LDO) Regulators |
![]() Data Sheet |
![]()
|
|
||||||||||||
![]() |
![]() LP2951ACMX/NOPB |
![]() National Semiconductor (TI) |
![]() Low Dropout (LDO) Regulators Adj Micropower Vltg Reg |
![]() Data Sheet |
![]()
|
|
||||||||||||
![]() |
![]() LP2951ACMX-3.3/NOPB |
![]() National Semiconductor (TI) |
![]() Low Dropout (LDO) Regulators |
![]() Data Sheet |
![]()
|
|
||||||||||||
![]() |
![]() LP2951ACMX-3.0/NOPB |
![]() National Semiconductor (TI) |
![]() Low Dropout (LDO) Regulators |
![]() Data Sheet |
![]()
|
|
||||||||||||
![]() |
![]() LP2951ACMX-3.3 |
![]() National Semiconductor (TI) |
![]() Low Dropout (LDO) Regulators |
![]() Data Sheet |
![]()
|
|
||||||||||||
![]() |
![]() LP2951ACMX-3.0 |
![]() National Semiconductor (TI) |
![]() Low Dropout (LDO) Regulators |
![]() Data Sheet |
![]()
|
|
||||||||||||
(China (Mainland))










