Product Summary
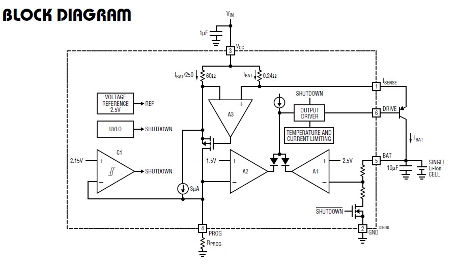
The LTC1734LES6-4.2 is a low cost, single cell, constant-current/ constant-voltage Li-Ion battery charger controller. When combined with a few external components, the SOT-23 package forms a very small, low cost charger for single cell lithium-ion batteries. The LTC1734LES6-4.2 is a lower charge current version of the LTC1734. The LTC1734LES6-4.2 provides a fixed float voltage of 4.2V with 1% accuracy (for 4.1V and 4.15V float voltages, contact LTC Marketing). Constant current is programmed using a single external resistor between the PROG pin and ground. Manual shutdown is accomplished by floating the program resistor while removing input power automatically puts the LTC1734LES6-4.2 into a sleep mode. Both the shutdown and sleep modes drain near zero current from the battery.
Parametrics
LTC1734LES6-4.2 absolute maximum ratings: (1)Input Supply Voltage (VCC)–0.3V to 9V; (2)Input Voltage (BAT, PROG): – 0.3V to (VCC + 0.3V); (3)Output Voltage (DRIVE): – 0.3V to (VCC + 0.3V); (4)Output Current (ISENSE): –210mA; (5)Short-Circuit Duration (DRIVE): Indefinite; (6)Junction Temperature: 125℃; (7)Operating Ambient Temperature Range: –40℃ to 85℃; (8)Operating Junction Temperature: 100℃; (9)Storage Temperature Range: –65℃ to 150℃; (10)Lead Temperature (Soldering, 10 sec): 300℃.
Features
LTC1734LES6-4.2 features: (1)Low Profile (1mm) ThinSOTTM Package; (2)Programmable Charge Current: 50mA to 180mA; (3)No Blocking Diode Required; (4)No Sense Resistor Required; (5)1% Accurate Preset Voltage: 4.2V; (6)Charge Current Monitor Output; (7)for Charge Termination; (8)Automatic Sleep Mode with Input Supply Removal; (9)Manual Shutdown; (10)Negligible Battery DraiCurrent iShutdown; (11)Undervoltage Lockout; (12)Self Protectiofor Overcurrent/Overtemperature.
Diagrams

| Image | Part No | Mfg | Description | ![]() |
Pricing (USD) |
Quantity | ||||||||||
|---|---|---|---|---|---|---|---|---|---|---|---|---|---|---|---|---|
![]() |
![]() LTC1734LES6-4.2#TR |
![]() |
![]() IC CHARGER BATT CONSTV/I SOT23-6 |
![]() Data Sheet |
![]()
|
|
||||||||||
![]() |
![]() LTC1734LES6-4.2#TRM |
![]() |
![]() IC CHARGER BATT LIN LI-ION SOT23 |
![]() Data Sheet |
![]()
|
|
||||||||||
![]() |
![]() LTC1734LES6-4.2#TRMPBF |
![]() |
![]() IC CHARGER BATT LIN LI-ION SOT23 |
![]() Data Sheet |
![]()
|
|
||||||||||
![]() |
![]() LTC1734LES6-4.2#TRPBF |
![]() |
![]() IC BATT CHRGR LI-ION LIN SOT23-6 |
![]() Data Sheet |
![]()
|
|
||||||||||
(China (Mainland))









