Product Summary
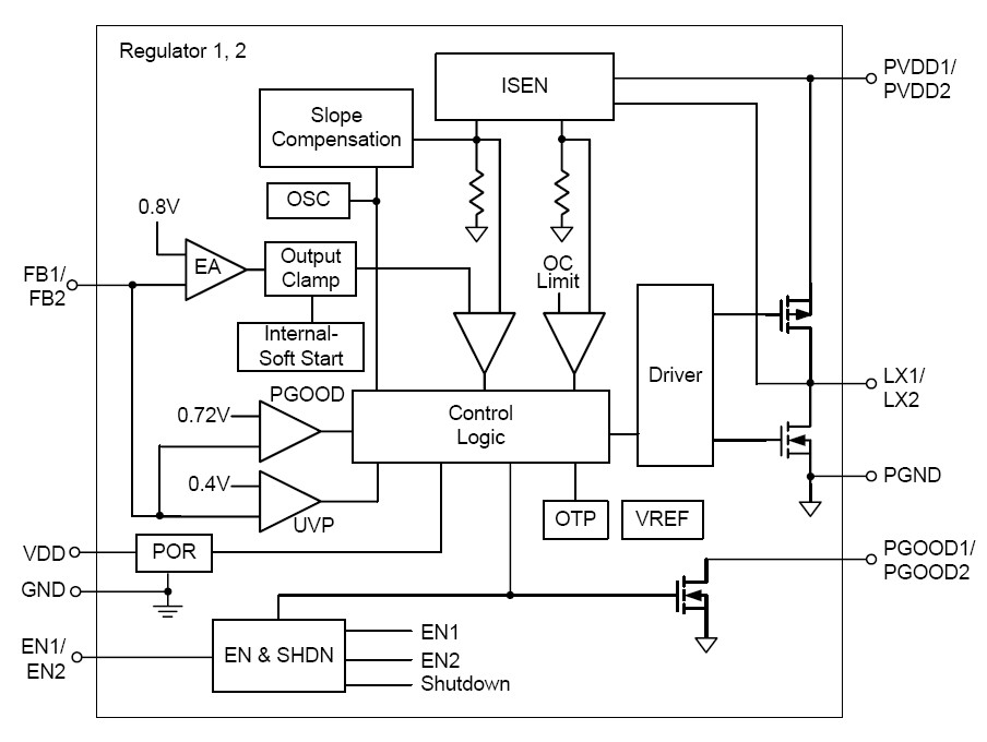
The RT8012AGQW is a dual PWM, current mode, stepdown converter. Its input voltage range is from 2.6V to 5.5V and has a constant 1.2MHz switching frequency, allowing the use of tiny, low cost capacitors and inductors 2mm or less in height. Each output voltage is adjustable from 0.8V to 5V. Internal power switches with low on-resistance of the dual step-down regulators increase efficiency and eliminate the need for external Schottky diodes. The RT8012AGQW can run at 100% duty cycle for low dropout operation that extends battery life in portable systems. With independent Enable and Power Good pins, it is easy to control the power up sequence of the two converters, which is important in some applications. The applications of the RT8012AGQW include Portable Instruments, Microprocessors and DSP Core Supplies, Cellular Phones, Wireless and DSL Modems, PC Cards, Digital Cameras.
Parametrics
RT8012AGQW absolute maximum ratings: (1)Supply Input Voltage, VDD, PVDD1, PVDD2: -0.3V to 6V; (2)LX1, LX2 Pin Voltage: -0.3V to (VDD + 0.3V); (3)<20ns: -5V to 8V; (4)Other I/O Pin Voltages: -0.3V to (VDD + 0.3V); (5)Power Dissipation, PD @ TA = 25℃ WQFN-16L 4x4: 1.852W; (6)Package Thermal Resistance (Note 2) WQFN-16L 4x4, θJA: 54℃/W; (7)WQFN-16L 4x4, θJC: 7℃/W; (8)Junction Temperature: 150℃; (9)Lead Temperature (Soldering, 10 sec.): 260℃; (10)Storage Temperature Range: -65℃ to 150℃; (11)ESD Susceptibility (Note 3) HBM (Human Body Model): 2kV.
Features
RT8012AGQW features: (1)High Efficiency : Up to 95%; (2)1.2MHZ Constant Switching Frequency; (3)1A and 1.5A Load Current on Each Channel Respectively; (4)Low RDS(ON) Internal Switches; (5)No Schottky Diode Required; (6)0.8V Reference Allows Low Output Voltage; (7)Low Dropout Operation : 100% Duty Cycle; (8)Internally Compensated; (9)<2μA Shutdown Current; (10)Power Good Output Voltage Monitor; (11)Internal Soft-Start; (12)Easy Power Sequence Control; (13)Over temperature Protection; (14)Short Circuit Protection; (15)Thermally Enhanced 16-Lead WQFN Package; (16)RoHS Compliant and 100% Lead (Pb)-Free.
Diagrams

| Image | Part No | Mfg | Description | ![]() |
Pricing (USD) |
Quantity | ||||||||||||||
|---|---|---|---|---|---|---|---|---|---|---|---|---|---|---|---|---|---|---|---|---|
![]() |
![]() RT8012AGQW |
![]() |
![]() IC REG BUCK SYNC ADJ DL 16WQFN |
![]() Data Sheet |
![]()
|
|
||||||||||||||
| Image | Part No | Mfg | Description | ![]() |
Pricing (USD) |
Quantity | ||||||||||||||
![]() |
![]() RT8004 |
![]() Other |
![]() |
![]() Data Sheet |
![]() Negotiable |
|
||||||||||||||
![]() |
![]() RT8004GCP |
![]() |
![]() IC REG BUCK SYNC ADJ 3A 16TSSOP |
![]() Data Sheet |
![]()
|
|
||||||||||||||
![]() |
![]() RT8004GQV |
![]() |
![]() IC REG BUCK SYNC ADJ 3A 16VQFN |
![]() Data Sheet |
![]()
|
|
||||||||||||||
![]() |
![]() RT8005 |
![]() Other |
![]() |
![]() Data Sheet |
![]() Negotiable |
|
||||||||||||||
![]() |
![]() RT8008 |
![]() Other |
![]() |
![]() Data Sheet |
![]() Negotiable |
|
||||||||||||||
![]() |
![]() RT8008-12GB |
![]() |
![]() IC REG BUCK SYNC 1.2V SOT23-5 |
![]() Data Sheet |
![]()
|
|
||||||||||||||
(China (Mainland))








