Product Summary
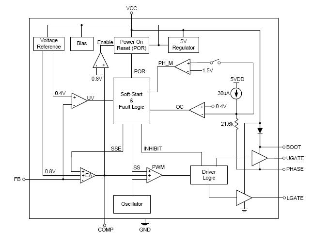
The RT8101AGSP is a DC/DC synchronous buck PWM controller with embedded driver support up to 12V+12V boot-strapped voltage for high efficiency power driving. The parts are with full functions of voltage regulation, power monitoring and protection into single small footprint packages SOP-8 and SOP-8 (Exposed Pad). The RT8101AGSP applies a high-gain voltage mode PWM control for simple application design. An internal 0.8V reference allows the output voltage to be precisely regulated to low voltage requirement. The applications of the RT8101AGSP include Graphic Card, Motherboard, Desktop Servers, IA Equipments, Telecomm Equipments, and High Power DC-DC Regulators.
Parametrics
RT8101AGSP absolute maximum ratings: (1)Supply Voltage, VCC: 16V; (2)BOOT, VBOOT - VPHASE: 16V; (3)PHASE to GND DC: -5V to 15V; (4)<200ns: -10V to 30V; (5)BOOT to PHASE: 15V; (6)BOOT to GND DC: -0.3V to VCC+15V; (7)<200ns: -0.3V to 42V; (8)UGATE: VPHASE-0.3V to VBOOT + 0.3V; (9)LGATE: GND-0.3V to VCC + 0.3V; (10)Input, Output or I/O Voltage: GND-0.3V to 7V; (11)Power Dissipation, PD @ TA = 25℃ (Note 4) SOP-8: 0.83W; (12)SOP-8 (Exposed Pad): 1.33W; (13)Package Thermal Resistance SOP-8, θJA: 120℃/W; (14)SOP-8 (Exposed Pad), θJA: 75℃/W; (15)Junction Temperature: 150℃; (16)Lead Temperature (Soldering, 10 sec.): 260℃; (17)Storage Temperature Range: -65℃ to 150℃; (18)ESD Susceptibility (Note 2) HBM (Human Body Mode): 2kV; (19)MM (Machine Mode):200V.
Features
RT8101AGSP features: (1)Single 12V Bias Supply; (2)Drives All Low Cost N-MOSFETs; (3)High-Gain Voltage Model PWM Control; (4)300kHz/600kHz Fixed Frequency Oscillator; (5)Fast Transient Response: High-Speed GM Amplifier, Full 0 to 100% Duty Ratio, External Compensation in the Control Loop; (6)Internal Soft-Start; (7)Adaptive Non-Overlapping Gate Driver; (8)Over-Current Fault Monitor on MOSFET, No Current Sense Resistor Required; (9)RoHS Compliant and 100% Lead (Pb)-Free.
Diagrams

| Image | Part No | Mfg | Description | ![]() |
Pricing (USD) |
Quantity | ||||||||||||||||
|---|---|---|---|---|---|---|---|---|---|---|---|---|---|---|---|---|---|---|---|---|---|---|
![]() |
![]() RT8101AGSP |
![]() |
![]() IC REG CTRLR BUCK PWM VM 8-SOP |
![]() Data Sheet |
![]()
|
|
||||||||||||||||
| Image | Part No | Mfg | Description | ![]() |
Pricing (USD) |
Quantity | ||||||||||||||||
![]() |
![]() RT8101AGS |
![]() |
![]() IC REG CTRLR BUCK PWM VM 8-SOP |
![]() Data Sheet |
![]()
|
|
||||||||||||||||
![]() |
![]() RT8101AGSP |
![]() |
![]() IC REG CTRLR BUCK PWM VM 8-SOP |
![]() Data Sheet |
![]()
|
|
||||||||||||||||
![]() |
![]() RT8101GS |
![]() |
![]() IC REG CTRLR BUCK PWM VM 8-SOP |
![]() Data Sheet |
![]()
|
|
||||||||||||||||
![]() |
![]() RT8101GSP |
![]() |
![]() IC REG CTRLR BUCK PWM VM 8-SOP |
![]() Data Sheet |
![]()
|
|
||||||||||||||||
![]() |
![]() RT8106/RT8106A |
![]() Other |
![]() |
![]() Data Sheet |
![]() Negotiable |
|
||||||||||||||||
![]() |
![]() RT8106GQW |
![]() |
![]() IC REG CTRLR BUCK PWM VM 10WDFN |
![]() Data Sheet |
![]()
|
|
||||||||||||||||
(China (Mainland))











