Product Summary
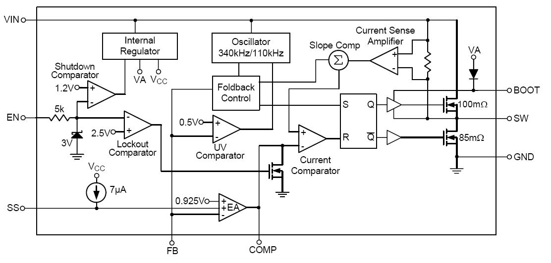
The RT8250GSP is a high-efficiency synchronous step-down DC/DC converter that can deliver up to 3A output current from 4.5V to 23V input supply. The RT8250GSP’s current mode architecture and external compensation allow the transient response to be optimized over a wide range of loads and output capacitors. Cycle-by-cycle current limit provides protection against shorted outputs and soft-start eliminates input current surge during start-up. The RT8250GSP also provides output under voltage protection and thermal shutdown protection. The low current (<3μA) shutdown mode provides output disconnection, enabling easy power management in battery-powered systems. The applications of the RT8250GSP include Industrial and Commercial Low Power Systems, Computer Peripherals, LCD Monitors and TVs, Green Electronics/Appliances, Point of Load Regulation of High-Performance DSPs, FPGAs and ASICs.
Parametrics
RT8250GSP absolute maximum ratings: (1)Supply Voltage, VIN: -0.3V to 24V; (2)Switching Voltage, SW: -0.3V to (VIN + 0.3V); (3)<20ns: -0.3V to (VIN + 3V); (4)BOOT Voltage: (VSW-0.3V) to (VSW + 6V); (5)The Other Pins: -0.3V to 6V; (6)Power Dissipation, PD @ TA = 25℃ SOP-8 (Exposed Pad): 1.333W; (7)Package Thermal Resistance (Note 2) SOP-8 (Exposed Pad), θJA: 75℃/W; (8)SOP-8 (Exposed Pad), θJC: 15℃/W; (9)Junction Temperature: 150℃; (10)Lead Temperature (Soldering, 10 sec.): 260℃; (11)Storage Temperature Range: -65℃ to 150℃; (12)ESD Susceptibility (Note 3) HBM (Human Body Mode): 2kV; (13)MM (Machine Mode): 200V.
Features
RT8250GSP features: (1)4.5V to 23V Input Voltage Range; (2)1.5% High Accuracy Feedback Voltage; (3)3A Output Current; (4)Integrated N-MOSFET Switches; (5)Current Mode Control; (6)Fixed Frequency Operation : 340kHz; (7)Output Adjustable from 0.925V to 20V; (8)Up to 95% Efficiency; (9)Programmable Soft-Start; (10)Stable with Low-ESR Ceramic Output Capacitors; (11)Cycle-by-Cycle Over Current Protection; (12)Input Under Voltage Lockout; (13)Output Under Voltage Protection; (14)Thermal Shutdown Protection; (15)Thermally Enhanced SOP-8 (Exposed Pad) Package; (16)RoHS Compliant and Halogen Free.
Diagrams

| Image | Part No | Mfg | Description | ![]() |
Pricing (USD) |
Quantity | ||||||||||||||||||
|---|---|---|---|---|---|---|---|---|---|---|---|---|---|---|---|---|---|---|---|---|---|---|---|---|
![]() |
![]() RT8250GSP |
![]() |
![]() IC REG BUCK SYNC ADJ 3A 8SOP |
![]() Data Sheet |
![]()
|
|
||||||||||||||||||
| Image | Part No | Mfg | Description | ![]() |
Pricing (USD) |
Quantity | ||||||||||||||||||
![]() |
![]() RT8202AGQW |
![]() |
![]() IC REG CTRLR BUCK PWM CM 16WQFN |
![]() Data Sheet |
![]()
|
|
||||||||||||||||||
![]() |
![]() RT8202GQW |
![]() |
![]() IC REG CTRLR BUCK PWM CM 16WQFN |
![]() Data Sheet |
![]()
|
|
||||||||||||||||||
![]() |
![]() RT8203 |
![]() Other |
![]() |
![]() Data Sheet |
![]() Negotiable |
|
||||||||||||||||||
![]() |
![]() RT8203GA |
![]() |
![]() IC CTRLR SMPS STPDN DUAL 28SSOP |
![]() Data Sheet |
![]()
|
|
||||||||||||||||||
![]() |
![]() RT8204 |
![]() Other |
![]() |
![]() Data Sheet |
![]() Negotiable |
|
||||||||||||||||||
![]() |
![]() RT8204AGQW |
![]() |
![]() IC REG DL BCK/LINEAR SYNC 16WQFN |
![]() Data Sheet |
![]()
|
|
||||||||||||||||||
(China (Mainland))










