Product Summary
The LM1117IDTX-5.0 is a low dropout voltage regulator with a dropout of 1.2V at 800mA of load current. It has the same pin-out as National Semiconductor’s industry standard LM317. The LM1117IDTX-5.0 is available in an adjustable version, which can set the output voltage from 1.25V to 13.8V with only two external resistors. In addition, it is also available in five fixed voltages, 1.8V, 2.5V, 2.85V, 3.3V, and 5V. The LM1117IDTX-5.0 offers current limiting and thermal shutdown. Its circuit includes a zener trimmed bandgap reference to assure output voltage accuracy to within ±1%. The LM1117IDTX-5.0 is available in LLP, TO-263, SOT-223, TO-220, and TO-252 D-PAK packages. A minimum of 10μF tantalum capacitor is required at the output to improve the transient response and stability.
Parametrics
LM1117IDTX-5.0 absolute maximum ratings: (1)Maximum Input Voltage (VIN to GND): 20V; (2)Power Dissipation: Internally Limited; (3)Junction Temperature (TJ): 150℃; (4)Storage Temperature Range: -65℃ to 150℃; (5)Lead Temperature: 260℃, 10 sec; (6)ESD Tolerance: 2000V; (7)Operating Ratings Input Voltage (VIN to GND): 15V; (8)Junction Temperature Range (TJ): -40℃ to 125℃.
Features
LM1117IDTX-5.0 features: (1)Available in 1.8V, 2.5V, 2.85V, 3.3V, 5V, and Adjustable Versions; (2)Space Saving SOT-223 and LLP Packages; (3)Current Limiting and Thermal Protection; (4)Output Current 800mA; (5)Line Regulation 0.2% (Max); (6)Load Regulation 0.4% (Max); (7)Temperature Rang: -40℃ to 125℃.
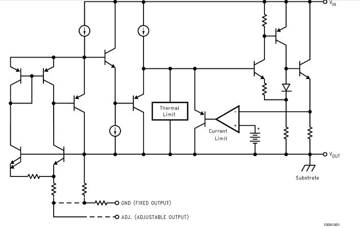
Diagrams

| Image | Part No | Mfg | Description | ![]() |
Pricing (USD) |
Quantity | ||||||||||||
|---|---|---|---|---|---|---|---|---|---|---|---|---|---|---|---|---|---|---|
![]() |
![]() LM1117IDTX-5.0 |
![]() National Semiconductor (TI) |
![]() Low Dropout (LDO) Regulators |
![]() Data Sheet |
![]()
|
|
||||||||||||
![]() |
![]() LM1117IDTX-5.0/NOPB |
![]() National Semiconductor (TI) |
![]() Low Dropout (LDO) Regulators |
![]() Data Sheet |
![]()
|
|
||||||||||||
(China (Mainland))









