Product Summary
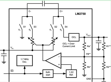
The LM2750SDX-5.0/NOPB is a regulated switched-capacitor doubler that produces a low-noise output voltage. The 5.0V output voltage option (LM2750-5.0) can supply up to 120mA of output current over a 2.9V to 5.6V input range, as well as up to 40mA of output current when the input voltage is as low as 2.7V. The LM2750SDX-5.0/NOPB has been placed in National’s 10-pin LLP, a package with excellent thermal properties that keeps the part from overheating under almost all rated operating conditions. A perfect fit for space-constrained, battery-powered applications, the LM2750SDX-5.0/NOPB requires only 3 external components: one input capacitor, one output capacitor, and one flying capacitor. Small, inexpensive ceramic capacitors are recommended for use. These capacitors, in conjunction with the 1.7MHz fixed switching frequency of the LM2750SDX-5.0/NOPB, yield low output voltage ripple, beneficial for systems requiring a low-noise supply. Pre-regulation minimizes input current ripple, reducing input noise to negligible levels. A tightly controlled soft-start feature limits inrush currents during part activation. Shutdown completely disconnects the load from the input. Output current limiting and thermal shutdown circuitry protect both the LM2750SDX-5.0/NOPB and connected devices in the event of output shorts or excessive current loads.
Parametrics
LM2750SDX-5.0/NOPB absolute maximum ratings: (1)Vin (Min): 2.7 V; (2)Vin (Max): 5.6 V; (3)Efficiency (Typ): 62% ; (4)Operating Temperature Range: -40℃ to 85℃.
Features
LM2750SDX-5.0/NOPB features: (1)Inductorless solution: Application requires only 3 small ceramic capacitors; (2)Fixed 5.0V output and adjustable output voltage options available; (3)85% Peak Efficiency 70% Average Efficiency over Li-Ion Input Range (2.9V-to-4.2V); (4)Output Current up to 120mA with 2.9V <= VIN <= 5.6V Output Current up to 40mA with 2.7V <= VIN <= 2.9V; (5)Wide Input Voltage Range: 2.7V to 5.6V; (6)Fixed 1.7MHz switching frequency for a low-noise, low-ripple output signal; (7)Pre-regulation minimizes input current ripple, keeping the battery line (VIN) virtually noise-free; (8)Tiny LLP package with outstanding power dissipation: Usually no derating required; (9)Shutdown Supply Current less than 2μA.
Diagrams

| Image | Part No | Mfg | Description | ![]() |
Pricing (USD) |
Quantity | ||||||||||||
|---|---|---|---|---|---|---|---|---|---|---|---|---|---|---|---|---|---|---|
![]() |
![]() LM2750SDX-5.0/NOPB |
![]() National Semiconductor (TI) |
![]() Switching Converters, Regulators & Controllers |
![]() Data Sheet |
![]()
|
|
||||||||||||
| Image | Part No | Mfg | Description | ![]() |
Pricing (USD) |
Quantity | ||||||||||||
![]() |
![]() LM27 |
![]() Other |
![]() |
![]() Data Sheet |
![]() Negotiable |
|
||||||||||||
![]() |
![]() LM2700 |
![]() Other |
![]() |
![]() Data Sheet |
![]() Negotiable |
|
||||||||||||
![]() |
![]() LM2700LD-ADJ |
![]() National Semiconductor (TI) |
![]() DC/DC Switching Controllers |
![]() Data Sheet |
![]()
|
|
||||||||||||
![]() |
![]() LM2700LD-ADJ/NOPB |
![]() National Semiconductor (TI) |
![]() DC/DC Switching Controllers |
![]() Data Sheet |
![]()
|
|
||||||||||||
![]() |
![]() LM2700LDX-ADJ/NOPB |
![]() National Semiconductor (TI) |
![]() DC/DC Switching Controllers |
![]() Data Sheet |
![]()
|
|
||||||||||||
![]() |
![]() LM2700MT-ADJ |
![]() National Semiconductor (TI) |
![]() DC/DC Switching Controllers |
![]() Data Sheet |
![]()
|
|
||||||||||||
(China (Mainland))










