Product Summary
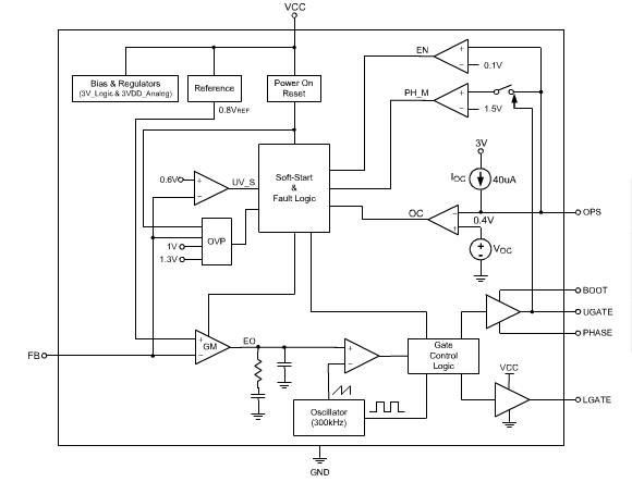
The RT8105GS is a high efficiency synchronous buck PWM controller that generates logic-supply voltages in PC based systems. The RT8105GS includes internal soft-start, frequency compensation networks and integrates all of the control, output adjustment, and monitoring and protection functions into a single package. The applications of the RT8105GS include Graphic Card, Motherboard, Desktop Servers, IA Equipments, Telecomm Equipments, High Power DC-DC Regulators.
Parametrics
RT8105GS absolute maximum ratings: (1)Supply Voltage, VCC: 16V; (2)BOOT to PHASE: 15V; (3)PHASE to GND DC: -5V to 15V; (4)<200ns: -10V to 30V; (5)BOOT to GND DC: -0.3V to VCC+15V; (6)<200ns: -0.3V to 42V; (7)UGATE: VPHASE - 0.3V to VBOOT + 0.3V; (8)LGATE: GND - 0.3V to VVCC + 0.3V; (9)Input, Output or I/O Voltage: GND-0.3V to 7V; (10)Power Dissipation, PD @ TA = 25℃ (Note 4)SOP-8: 0.625W; (11)Package Thermal Resistance SOP-8, θJA: 160℃/W; (12)Junction Temperature: 150℃; (13)Lead Temperature (Soldering, 10 sec.): 260℃; (14)Storage Temperature Range: -65℃ to 150℃; (15)ESD Susceptibility (Note 2) HBM (Human Body Mode): 2kV; (16)MM (Machine Mode): 200V.
Features
RT8105GS features: (1)Operating with 5V or 12V Supply Voltage; (2)Drives All Low Cost N-MOSFETs; (3)Voltage Mode PWM Control; (4)300kHz Fixed Frequency Oscillator; (5)Fast Transient Response: High-Speed GM Amplifier; (6)Full 0 to 100% Duty Ratio; (7)Internal Soft-Start; (8)Adaptive Non-Overlapping Gate Driver; (9)Over-Current Fault Monitor on MOSFET, No Current Sense Resistor Required; (10)Full-Time Over Voltage Protection; (11)RoHS Compliant and Halogen Free.
Diagrams

| Image | Part No | Mfg | Description | ![]() |
Pricing (USD) |
Quantity | ||||||||||||||||||
|---|---|---|---|---|---|---|---|---|---|---|---|---|---|---|---|---|---|---|---|---|---|---|---|---|
![]() |
![]() RT8105GS |
![]() |
![]() IC REG CTRLR BUCK PWM VM 8-SOP |
![]() Data Sheet |
![]()
|
|
||||||||||||||||||
| Image | Part No | Mfg | Description | ![]() |
Pricing (USD) |
Quantity | ||||||||||||||||||
![]() |
![]() RT8101/RT8101A |
![]() Other |
![]() |
![]() Data Sheet |
![]() Negotiable |
|
||||||||||||||||||
![]() |
![]() RT8101AGS |
![]() |
![]() IC REG CTRLR BUCK PWM VM 8-SOP |
![]() Data Sheet |
![]()
|
|
||||||||||||||||||
![]() |
![]() RT8101AGSP |
![]() |
![]() IC REG CTRLR BUCK PWM VM 8-SOP |
![]() Data Sheet |
![]()
|
|
||||||||||||||||||
![]() |
![]() RT8101GS |
![]() |
![]() IC REG CTRLR BUCK PWM VM 8-SOP |
![]() Data Sheet |
![]()
|
|
||||||||||||||||||
![]() |
![]() RT8101GSP |
![]() |
![]() IC REG CTRLR BUCK PWM VM 8-SOP |
![]() Data Sheet |
![]()
|
|
||||||||||||||||||
![]() |
![]() RT8105 |
![]() Other |
![]() |
![]() Data Sheet |
![]() Negotiable |
|
||||||||||||||||||
(China (Mainland))











