Product Summary
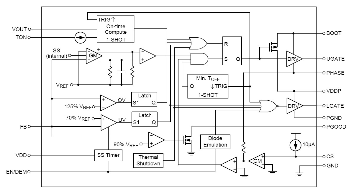
The RT8209MGQW is a Single Synchronous Buck Controller. It provides high efficiency, excellent transient response, and high DC output accuracy needed for stepping down high voltage batteries to generate low voltage CPU core, I/O, and chipset RAM supplies in notebook computers. The RT8209MGQW achieves high efficiency at a reduced cost by eliminating the current-sense resistor found in traditional current mode PWMs. The applications of the RT8209MGQW include Notebook Computers, System Power Supplies, and I/O Supplies.
Parametrics
RT8209MGQW absolute maximum ratings: (1)VDD, VDDP, VOUT, EN/DEM, FB, PGOOD, TON to GND: -0.3V to 6V; (2)BOOT to GND: -0.3V to 38V; (3)BOOT to PHASE: -0.3V to 6V; (4)PHASE to GND DC: -0.3V to 32V; (5)<20ns: -8V to 38V; (6)UGATE to PHASE DC: -0.3V to 6V; (7)<20ns: -5V to 7.5V; (8)CS to GND: -0.3V to 6V; (9)LGATE to GND: -0.3V to 6V; (10)LGATE to GND DC: -0.3V to 6V; (11)<20ns: -2.5V to 7.5V; (12)PGND to GND: -0.3V to 0.3V; (13)Power Dissipation, PD @ TA = 25℃; (14)WQFN-16L 3x3: 1.471W; (15)WQFN-14L 3.5x3.5: 1.667W; (16)TSSOP-14: 0.741W; (17)Package Thermal Resistance (Note 2); (18)WQFN-16L 3x3, θJA: 68℃/W; (19)WQFN-16L 3x3, θJC: 7.5℃/W; (20)WQFN亅14L 3.5x3.5, θJA: 60℃/W; (21)WQFN亅14L 3.5x3.5, θJC: 7.5℃/W; (22)TSSOP-14, θJA: 135℃/W; (23)Lead Temperature (Soldering, 10 sec.): 260℃; (24)Junction Temperature: 150℃; (25)Storage Temperature Range: -65℃ to 150℃; (26)ESD Susceptibility (Note 3); (27)HBM (Human Body Mode): 2kV; (28)MM (Machine Mode): 200V.
Features
RT8209MGQW features: (1)Ultra-High Efficiency; (2)Resistor Programmable Current Limit by Low Side RDS(ON) Sense (Lossless Limit); (3)Quick Load Step Response within 100ns; (4)1% VFB Accuracy over Line and Load; (5)4.5V to 26V Battery Input Range; (6)Resistor Programmable Frequency; (7)Integrated Bootstrap Switch; (8)Integrated Negative Current Limiter; (9)Over/Under Voltage Protection; (10)4 Steps Current Limit During Soft-Start; (11)Power Good Indicator; (12)RoHS Compliant and Halogen Free.
Diagrams

| Image | Part No | Mfg | Description | ![]() |
Pricing (USD) |
Quantity | ||||||||||||||||||
|---|---|---|---|---|---|---|---|---|---|---|---|---|---|---|---|---|---|---|---|---|---|---|---|---|
![]() |
![]() RT8209MGQW |
![]() |
![]() IC REG CTRLR BUCK PWM 14WQFN |
![]() Data Sheet |
![]()
|
|
||||||||||||||||||
| Image | Part No | Mfg | Description | ![]() |
Pricing (USD) |
Quantity | ||||||||||||||||||
![]() |
![]() RT8202AGQW |
![]() |
![]() IC REG CTRLR BUCK PWM CM 16WQFN |
![]() Data Sheet |
![]()
|
|
||||||||||||||||||
![]() |
![]() RT8202GQW |
![]() |
![]() IC REG CTRLR BUCK PWM CM 16WQFN |
![]() Data Sheet |
![]()
|
|
||||||||||||||||||
![]() |
![]() RT8203 |
![]() Other |
![]() |
![]() Data Sheet |
![]() Negotiable |
|
||||||||||||||||||
![]() |
![]() RT8203GA |
![]() |
![]() IC CTRLR SMPS STPDN DUAL 28SSOP |
![]() Data Sheet |
![]()
|
|
||||||||||||||||||
![]() |
![]() RT8204 |
![]() Other |
![]() |
![]() Data Sheet |
![]() Negotiable |
|
||||||||||||||||||
![]() |
![]() RT8204AGQW |
![]() |
![]() IC REG DL BCK/LINEAR SYNC 16WQFN |
![]() Data Sheet |
![]()
|
|
||||||||||||||||||
(China (Mainland))








