Product Summary
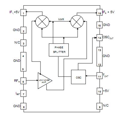
The ACD0900R is a high performance downconverter fabricated entirely in GaAs. The ACD0900S3C is designed for use as the 2nd conversion stage in double-conversion tuners and cable modems, downconverting 900MHz to 1200 MHz RF inputs to a fixed IF of 35MHz to 150 MHz (depending on LO frequency). The ACD0900R incorporates a low noise amplifier, high linearity double balanced mixer, phase splitter and oscillator in a SOIC 16 lead surface mount package. The high degree of functionality allows tuner manufactures to reduce size and cost by lowering the component count and decreasing the amount of production alignment steps, while significantly improving performance and reliability.
Parametrics
ACD0900R absolute maximum ratings: (1)VDD/VIF/VOSC/VLO:9 Volts; (2)VRF/VTCKT:0 Volts; (3)Storage Temperature:-55℃ to 200℃; (4)Soldering Temperature:260℃; (5)Soldering Time:5 Sec.; (6)RF Input Power:+ 10dBm; (7)LO Input Power:+ 17dBm; (8)Thermal Resistance:25℃/W.
Features
ACD0900R features: (1)Integrated Monolithic Downconverter; (2)8 dB Noise Figure; (3)10 dB Conversion Gain; (4)High Linearity; (5)Small Size; (6)Low Cost; (7)High Reliability.
Diagrams

![]() |
![]() ACD0900 |
![]() Other |
![]() |
![]() Data Sheet |
![]() Negotiable |
|
||||
![]() |
![]() ACD0900S3C |
![]() Other |
![]() |
![]() Data Sheet |
![]() Negotiable |
|
||||
![]() |
![]() ACD0900S3CTR |
![]() Other |
![]() |
![]() Data Sheet |
![]() Negotiable |
|
||||
(China (Mainland))








