Product Summary
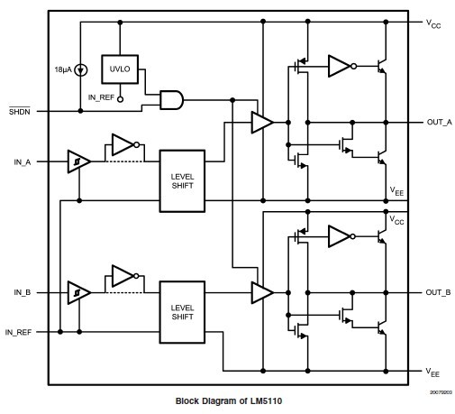
The LM5110-1MX Dual Gate Driver replaces industry standard gate drivers with improved peak output current and efficiency. Each compound output driver stage includes MOS and bipolar transistors operating in parallel that together sink more than 5A peak from capacitive loads. Combining the unique characteristics of MOS and bipolar devices reduces drive current variation with voltage and temperature. Separate input and output ground pins provide Negative Drive Capability allowing the user to drive MOSFET gates with positive and negative VGS voltages. The LM5110-1MX control inputs are referenced to a dedicated input ground (IN_REF). The LM5110-1MX outputs swing from VCC to the output ground VEE which can be negative with respect to IN_REF. The ability to hold MOSFET gates off with a negative VGS voltage reduces losses when driving low threshold voltage MOSFETs often used as synchronous rectifiers.
Parametrics
LM5110-1MX absolute maixmum ratings: (1)VCC to VEE .0.3V to 15V; (2)VCC to IN_REF .0.3V to 15V; (3)IN to IN_REF, nSHDN to IN_REF .0.3V to 15V; (4)IN_REF to VEE .0.3V to 5V; (5)Storage Temperature Range, (TSTG) .55℃ to +150℃; (6)Maximum Junction Temperature,; (7)(TJ(max)) +150℃; (8)Operating Junction Temperature +125℃; (9)ESD Rating 2kV.
Features
LM5110-1MX features: (1)Independently drives two N-Channel MOSFETs; (2)Compound CMOS and bipolar outputs reduce output current variation; (3)5A sink/3A source current capability; (4)Two channels can be connected in parallel to double the drive current; (5)Independent inputs (TTL compatible); (6)Fast propagation times (25 ns typical); (7)Fast rise and fall times (14 ns/12 ns rise/fall with 2 nF load); (8)Dedicated input ground pin (IN_REF) for split supply or single supply operation; (9)Outputs swing from VCC to VEE which can be negative relative to input ground; (10)Available in dual non-inverting, dual inverting and combination configurations; (11)Shutdown input provides low power mode; (12)Supply rail under-voltage lockout protection; (13)Pin-out compatible with industry standard gate drivers.
Diagrams

| Image | Part No | Mfg | Description | ![]() |
Pricing (USD) |
Quantity | ||||||||||||
|---|---|---|---|---|---|---|---|---|---|---|---|---|---|---|---|---|---|---|
![]() |
![]() LM5110-1MX |
![]() National Semiconductor (TI) |
![]() Power Driver ICs |
![]() Data Sheet |
![]()
|
|
||||||||||||
![]() |
![]() LM5110-1MX/NOPB |
![]() National Semiconductor (TI) |
![]() Power Driver ICs |
![]() Data Sheet |
![]()
|
|
||||||||||||
(China (Mainland))










