Product Summary
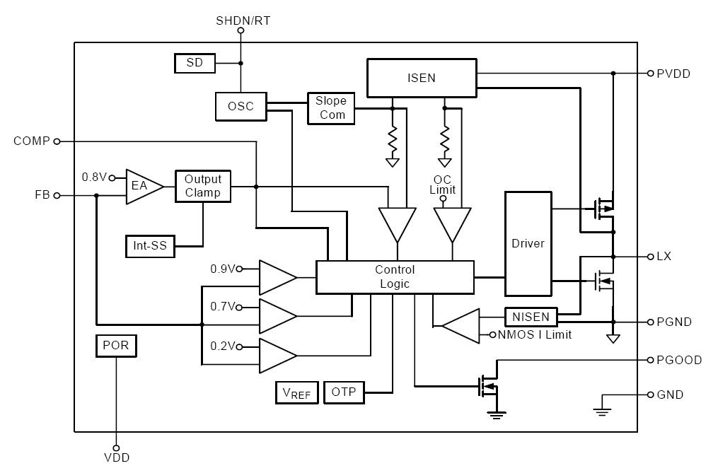
The RT8015BGQW is a high efficiency synchronous, step-down DC/DC converter. Its input voltage range is from 2.6V to 5.5V and provides an adjustable regulated output voltage from 0.8V to 5V while delivering up to 3A of output current. The RT8015BGQW is operated in forced continuous PWM Mode which minimizes ripple voltage and reduces the noise and RF interference. The applications of the RT8015BGQW include Portable Instruments, Battery-Powered Equipment, Notebook Computers, Distributed Power Systems, IP Phones, and Digital Cameras.
Parametrics
RT8015BGQW absolute maximum ratings: (1)Supply Input Voltage, VDD, PVDD: -0.3V to 6V; (2)LX Pin Switch Voltage: -0.3V to (PVDD + 0.3V); (3)<200ns: -5V to 7.5V; (4)Other I/O Pin Voltages: -0.3V to (VDD + 0.3V); (5)LX Pin Switch Current: 4A; (6)Power Dissipation, PD @ TA = 25℃ SOP-8 (Exposed Pad): 1.333W; (7)WDFN-10L 3x3: 1.429W; (8)Package Thermal Resistance (Note 2) SOP-8 (Exposed Pad), θJA: 75℃/W; (9)SOP-8 (Exposed Pad), θJC: 15℃/W; (10)WDFN-10L 3x3, θJA: 70℃/W; (11)WDFN-10L 3x3, θJC: 8.2℃/W; (12)Junction Temperature: 150℃; (13)Lead Temperature (Soldering, 10 sec.): 260℃; (14)Storage Temperature Range: -65℃ to 150℃; (15)ESD Susceptibility (Note 3) HBM (Human Body Mode): 2kV; (16)MM (Machine Mode):200V.
Features
RT8015BGQW features: (1)High Efficiency : Up to 95%; (2)Low RDS(ON) Internal Switches : 110mΩ; (3)Programmable Frequency : 300kHz to 2MHz; (4)No Schottky Diode Required; (5)0.8V Reference Allows for Low Output Voltage; (6)Forced Continuous Mode Operation; (7)Low Dropout Operation : 100% Duty Cycle; (8)RoHS Compliant and 100% Lead (Pb)-Free.
Diagrams

| Image | Part No | Mfg | Description | ![]() |
Pricing (USD) |
Quantity | ||||||||||||||||||
|---|---|---|---|---|---|---|---|---|---|---|---|---|---|---|---|---|---|---|---|---|---|---|---|---|
![]() |
![]() RT8015BGQW |
![]() |
![]() IC REG BUCK SYNC ADJ 3A 10WDFN |
![]() Data Sheet |
![]()
|
|
||||||||||||||||||
| Image | Part No | Mfg | Description | ![]() |
Pricing (USD) |
Quantity | ||||||||||||||||||
![]() |
![]() RT8004 |
![]() Other |
![]() |
![]() Data Sheet |
![]() Negotiable |
|
||||||||||||||||||
![]() |
![]() RT8004GCP |
![]() |
![]() IC REG BUCK SYNC ADJ 3A 16TSSOP |
![]() Data Sheet |
![]()
|
|
||||||||||||||||||
![]() |
![]() RT8004GQV |
![]() |
![]() IC REG BUCK SYNC ADJ 3A 16VQFN |
![]() Data Sheet |
![]()
|
|
||||||||||||||||||
![]() |
![]() RT8005 |
![]() Other |
![]() |
![]() Data Sheet |
![]() Negotiable |
|
||||||||||||||||||
![]() |
![]() RT8008 |
![]() Other |
![]() |
![]() Data Sheet |
![]() Negotiable |
|
||||||||||||||||||
![]() |
![]() RT8008-12GB |
![]() |
![]() IC REG BUCK SYNC 1.2V SOT23-5 |
![]() Data Sheet |
![]()
|
|
||||||||||||||||||
(China (Mainland))








